نبذة عني

أنا Shahd Abdel Monem، محللة بيانات ومتخصصة في تعلم الآلة. أمتلك خبرة قوية في لغة Python واستخدام مكتباتها المتقدمة مثل Pandas، NumPy، Matplotlib، Seaborn، Scikit-learn، وTensorFlow. أعمل على تقديم حلول دقيقة ومنظمة، مع الحرص على كتابة كود نظيف وسهل الفهم يلبي احتياجات كل عميل بدقة واحترافية.

الخدمات التي أقدمها تشمل:

تحليل البيانات واستخراج الإحصائيات باستخدام Python والمكتبات المناسبة

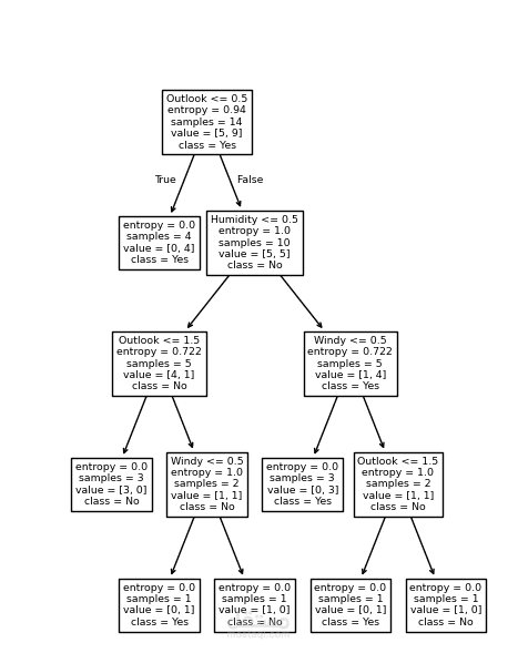
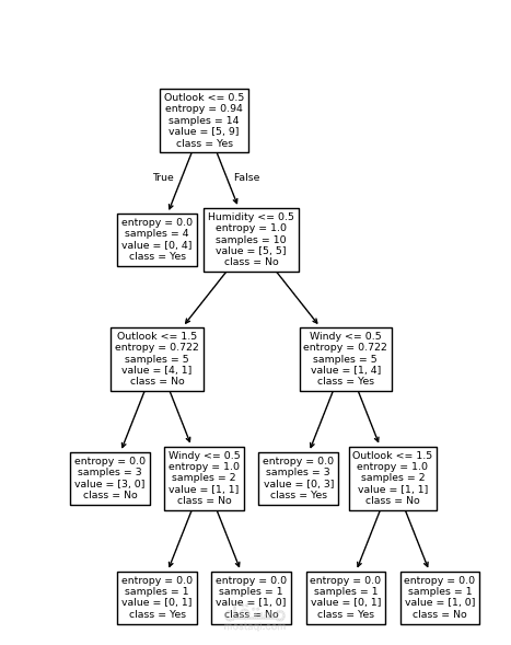
بناء نماذج تعلم آلي للتصنيف، التنبؤ، أو التجميع

عرض البيانات بصريًا باستخدام Python أو Power BI

إعداد تقارير فنية وعروض تقديمية احترافية باستخدام Excel وWord وPowerPoint

ألتزم بأعلى درجات الدقة في التفاصيل، ووضوح المخرجات، مع الالتزام التام بتسليم العمل في الوقت المحدد. أسعى دائمًا لفهم احتياجات العميل وتقديم نتائج تضيف قيمة حقيقية للمشروع.

يسعدني التعاون معك لتنفيذ مشروعك بكفاءة واحتراف.

إحصائيات

التقييمات  (0)
إكمال المشاريع
التسليم بالموعد
إعادة التوظيف
نجاح التواصلات
متوسط سرعة الرد 10 ساعات و 13 دقيقة
تاريخ التسجيل
آخر تواجد منذ

توثيقات

البريد الإلكتروني رقم الجوال
الهوية الشخصية