
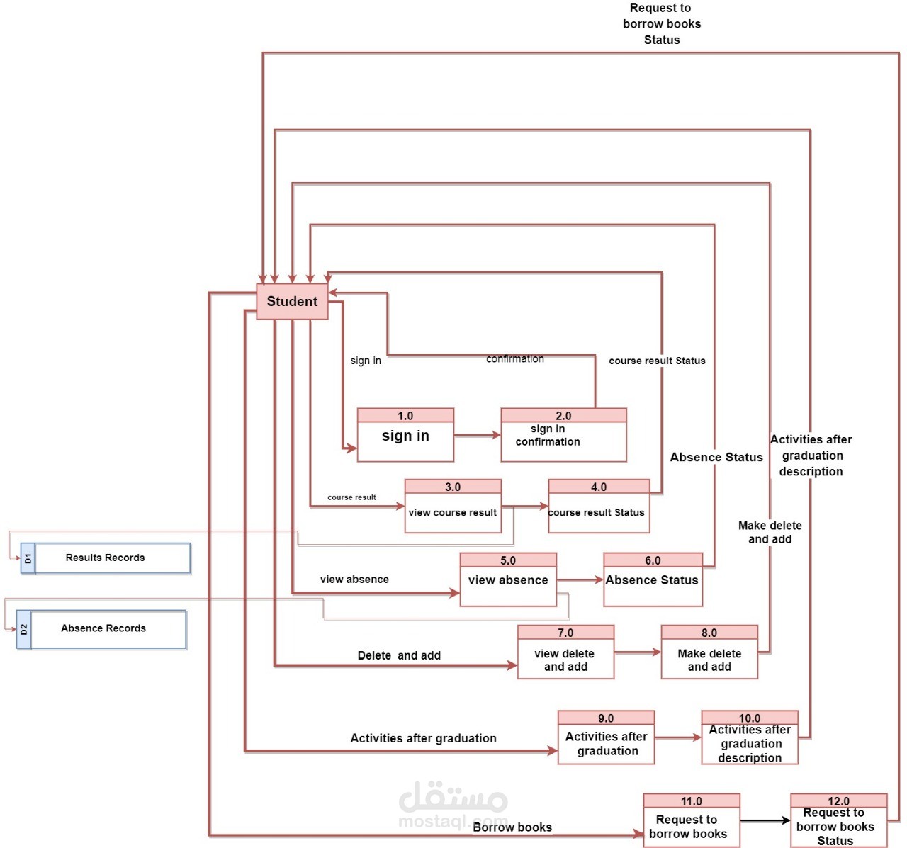
I am professional Software Engineer having more than 5 years experience in Software Development, Software Technical Documentation, Software Requirement Specification (SRS), Data Mining in Weka, R language and RapidMinor, Technical and Article writing, Search Engine Optimization (SEO), C++, C#,java, python programming and all type of Computer Science, Software Engineering and Information Technology related tasks, assignments and projects