نبذة عني

مهندس بيانات (Data Engineer) بخلفية قوية في علوم البيانات وتعلم الآلة، أساعد الشركات والأفراد على تحويل البيانات الخام إلى أنظمة بيانات منظمة وقابلة للتحليل. لدي خبرة في تصميم وبناء خطوط معالجة البيانات (Data Pipelines) التي تقوم بجمع البيانات وتنظيفها وتحويلها وتخزينها بشكل احترافي لدعم التحليلات واتخاذ القرار.

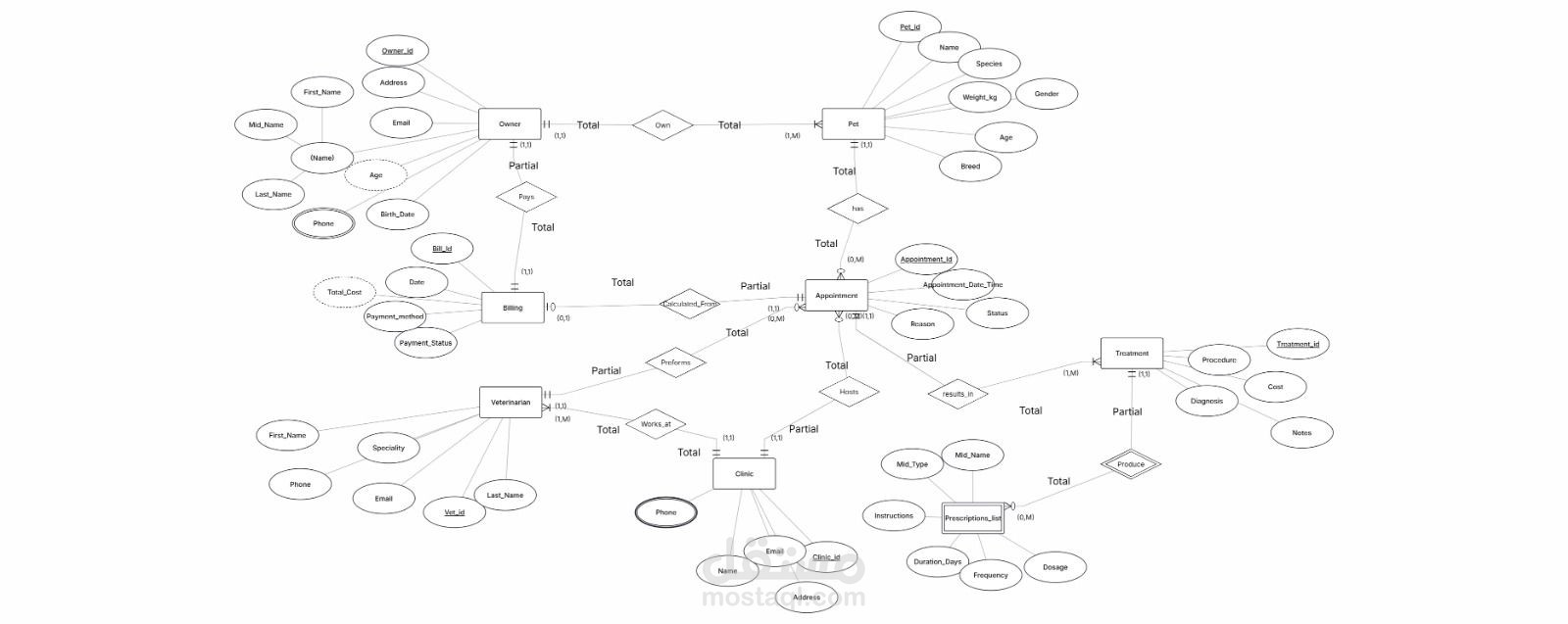
أمتلك خبرة في تصميم قواعد البيانات العلائقية وبناء مخططات ERD وإنشاء هياكل بيانات فعالة وقابلة للتوسع. كما أجيد العمل باستخدام Python وSQL وإدارة قواعد البيانات مثل MySQL وSQL Server.

الخدمات التي أقدمها تشمل:

تصميم قواعد البيانات وبناء مخططات ERD وDatabase Schema

إنشاء خطوط معالجة البيانات ETL / Data Pipelines

تنظيف البيانات وتحويلها وتجهيزها للتحليل

كتابة استعلامات SQL متقدمة وتحسين أداء قواعد البيانات

أركز دائمًا على تقديم حلول بيانات موثوقة وقابلة للتوسع تساعد العملاء على الاستفادة القصوى من بياناتهم واتخاذ قرارات مبنية على البيانات.

إحصائيات

التقييمات  (0)
إكمال المشاريع
التسليم بالموعد
إعادة التوظيف
نجاح التواصلات
متوسط سرعة الرد لم يحسب بعد
تاريخ التسجيل
آخر تواجد منذ

توثيقات

البريد الإلكتروني رقم الجوال
الهوية الشخصية

أوسمة

  • مستخدم منذ 5 سنوات