1. الرئيسية
  • الافتراضي
  • الأكثر إعجابا
  • الأكثر تفضيلا
  • الأكثر زيارة
  • الأحدث

معرض الأعمال

عودة
عرض النتائج
سيتم دمج المهارات المقترحة بعد مراجعتها من قبل الدعم
عنوان المشروع: تطبيق طبي ذكي للكشف المبكر عن الأمراض - Flutter + Firebase + AI

عنوان المشروع: تطبيق طبي ذكي للكشف المبكر عن الأمراض - Flutter + Firebase + AI

3
PowerPoint for collage

PowerPoint for collage

Dragon store

Dragon store

Digital clock using ATmega32

Digital clock using ATmega32

2
amazon_sales_dataset

amazon_sales_dataset

2
Health-Foundations-Challenges-and-Pathways-to-Wellness

Health-Foundations-Challenges-and-Pathways-to-Wellness

Passive Suspension System of Quarter Car Model

Passive Suspension System of Quarter Car Model

2
Bakery

Bakery

1
Healthwise Clinic

Healthwise Clinic

1
Olympic Games Dashboard using Power BI

Olympic Games Dashboard using Power BI

1
Weather Monitoring System

Weather Monitoring System

Hospital_Dashboard_PowerBI

Hospital_Dashboard_PowerBI

1
Conception d'un tableau de compte

Conception d'un tableau de compte

1
تصميم هوية بصرية وشعار لبراند Inovix

تصميم هوية بصرية وشعار لبراند Inovix

4
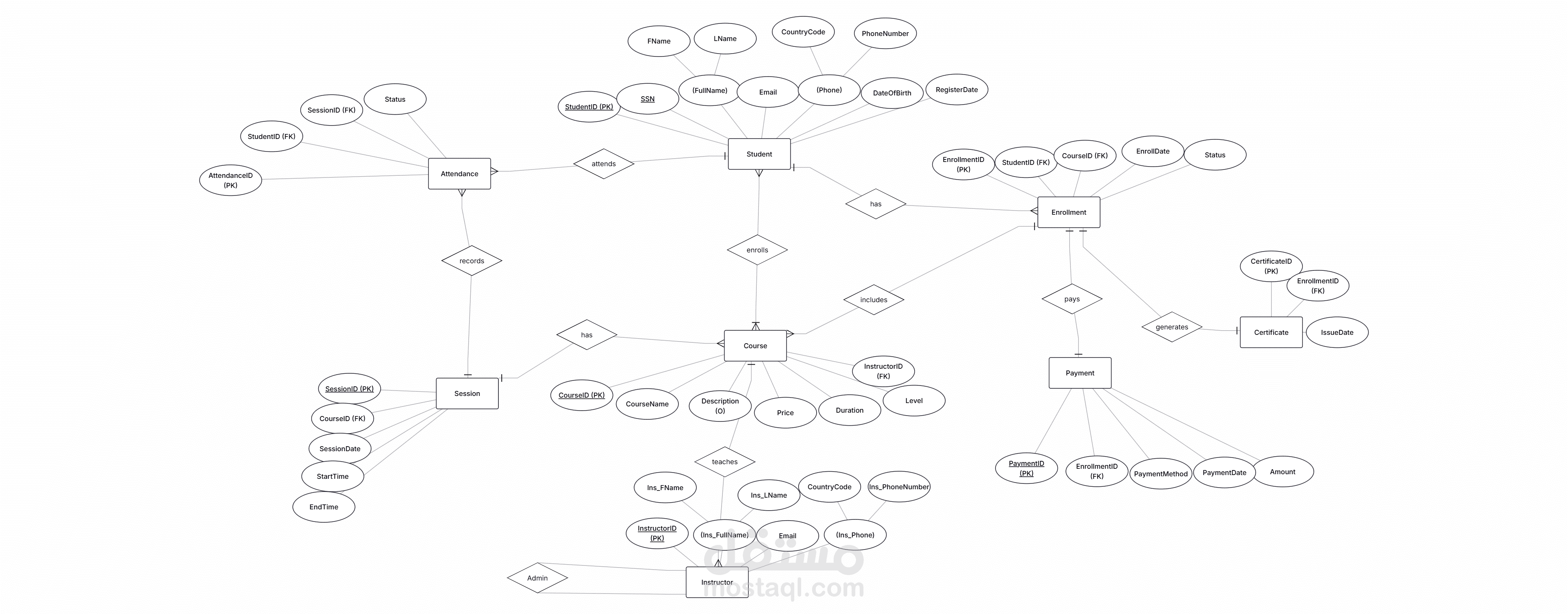
ERD for Courses Company

ERD for Courses Company

Movies Station – Flutter Movie Browsing App

Movies Station – Flutter Movie Browsing App

2
Contemporary Luxury Villa Designed

Contemporary Luxury Villa Designed

2
luxurious Islamic-inspired living room Design

luxurious Islamic-inspired living room Design

2
Heart Disease Risk Prediction

Heart Disease Risk Prediction

1
منصة "يمن صرف" المتكاملة: نظام ذكي لمراقبة أسعار العملات والذهب (Laravel + React + Python)

منصة "يمن صرف" المتكاملة: نظام ذكي لمراقبة أسعار العملات والذهب (Laravel + React + Python)

Real-Time Body Pose Estimation & Movement Tracking System

Real-Time Body Pose Estimation & Movement Tracking System

2
Daily Habits Tracker Web Application

Daily Habits Tracker Web Application

6
Modern Restaurant Website Design

Modern Restaurant Website Design

2
Ui Tailor Project

Ui Tailor Project

Weather Prediction Model Using Machine Learning

Weather Prediction Model Using Machine Learning

2
BMI application

BMI application

1
مبرمج بايثون لتطوير تطبيق حل أحجية الـ 8-Puzzle باستخدام خوارزميات الذكاء الاصطناعي

مبرمج بايثون لتطوير تطبيق حل أحجية الـ 8-Puzzle باستخدام خوارزميات الذكاء الاصطناعي

نظام استمثال التكاليف (Cost Minimization) باستخدام البرمجة الخطية ولغة Python

نظام استمثال التكاليف (Cost Minimization) باستخدام البرمجة الخطية ولغة Python

ai for cars data set from Kaggle

ai for cars data set from Kaggle

3
Customer Churn Analysis

Customer Churn Analysis

2
Phone Search

Phone Search

1
Weather Website

Weather Website

Google Ads, TikTok & Snapchat: Scaled a KSA Footwear Brand to 1.6M SAR

Google Ads, TikTok & Snapchat: Scaled a KSA Footwear Brand to 1.6M SAR

1
Website Analysis

Website Analysis

Malaaz

Malaaz

Aurelia Yachts - High-End Luxury Yacht Charter Booking Platform

Aurelia Yachts - High-End Luxury Yacht Charter Booking Platform

المزيد..

مستقل

  • عن مستقل
  • الأسئلة الشائعة
  • ضمان حقوقك
  • شروط الاستخدام
  • بيان الخصوصية

مشاريع

  • مشاريع أعمال
  • مشاريع برمجة
  • مشاريع ذكاء اصطناعي
  • مشاريع هندسة وعمارة
  • مشاريع تصميم
  • مشاريع تسويق
  • مشاريع كتابة وترجمة
  • مشاريع دعم ومساعدة
  • مشاريع تدريب
  • التصنيفات

روابط

  • مستقل للمؤسسات
  • ابحث عن عمل
  • معرض الأعمال
  • مجتمع مستقل
  • مدونة مستقل
  • مركز المساعدة

تابع مستقل على

  • Facebook
  • Twitter

وسائل الدفع المتاحة

  • Paypal
  • Visa
  • Mastercard

© 2026 حسوب. جميع الحقوق محفوظة.

© 2026 Hsoub. All rights reserved.