
"بحب أخلّي المعلومة المعقدة تبان بسيطة، سواء كانت كود، تحليل، أو فكرة مشروع".
- أنا زيد، مهندس برمجيات وشبكات شغال في مجال الأمن السيبراني، ومعايا شهادات من Cisco – Palo Alto – AWS.
بشتغل على مشاريع تحليل وتأمين أنظمة، ومعايا خبرة في برمجة Python خصوصًا في Image Processing وكتابة سكريبتات تحليل وتنظيم البيانات.
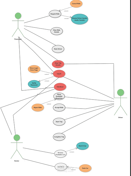
كمان عندي خبرة قوية في توثيق المشاريع ورسم UML Diagrams بشكل احترافي، وكمان إعداد عروض PowerPoint مرتبة وواضحة للمشاريع أو التقارير التقنية.
- اللي بقدمه على مستقل:
كتابة سكريبتات Python وتحليل البيانات أو الصور.
تصميم UML Diagrams (Use Case – Class – Sequence – Activity – State Machine).
إعداد وتنسيق Documentation للمشاريع أو الأنظمة.
عمل Presentations احترافية ومصممة بأسلوب واضح وسهل الفهم.
مهام Data Entry وتنظيم الملفات التقنية.
- مهاراتي والأدوات اللي بستخدمها
Python – OpenCV – Matplotlib
StarUML – Lucidchart – Draw
Microsoft Office (Word – PowerPoint – Excel)
Wireshark – Cisco Packet Tracer – Palo Alto
AWS Cloud – Security Fundamentals
- اللي بيميزني:
فاهم الجانب الفني والتوثيقي في نفس الوقت، فبطلع شغل تقني “مرتب ومفهوم”.
بدقق في التفاصيل، وبراجع كل حاجة قبل التسليم.
تواصل واضح وتعديلات مفتوحة لحد ما توصل للنتيجة اللي محتاجها.
- لو محتاج حد يجمع بين الناحية التقنية والبرمجية والتوثيقية في مشروعك، ابعتلي التفاصيل ونبدأ الشغل مع بعض على طول.