نبذة عني

حاصل على بكالريوس هندسة الإلكترونيات والإتصالات الكهربية.

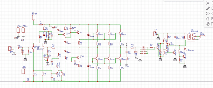
-لدي معرفة جيدة في تصميم الدوائر الإلكترونية المطبوعة (PCB Layout Design) بإستخدام برنامج EasyEda

تصميم وتنفيذ عشرات المشريع الإلكترونية “Half bridge audio amplifier SMPS – 3 Band tone controller with echo -- 20w Audio amplifier -- 120w Class AB audio amplifier – 12V 20A power distribution board with S.C & low voltage protection – AM&FM Superheterodyne radio receiver”

-عملت لمدة ثلاث سنوات في صيانة الأجهزة الإلكترونية "أجهزة اللابتوب -اجهزة الكمبيوتر - الباورسبلاي - كروت تحكم".

-أكثر من ثلاث سنوات خبرة في استخدام الأجهزة المعملية وأدوات الصيانة"Power supply-Function generator-Oscilloscope-Multimeter"

-لدي خبرة عمل جيدة في مجال Micro-Soldring

-إجادة استخدام برامج المحاكاة مثل Protues - Multisim - Circuit wizard

إحصائيات

التقييمات  (0)
إكمال المشاريع
التسليم بالموعد
إعادة التوظيف
نجاح التواصلات
متوسط سرعة الرد لم يحسب بعد
تاريخ التسجيل
آخر تواجد منذ

توثيقات

البريد الإلكتروني رقم الجوال
الهوية الشخصية