تفاصيل العمل

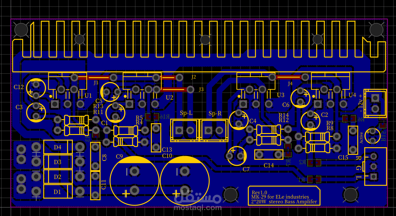
تصميم دائرة الكترونية لمكبر صوت ستيريو بقدرة 40 وات باستخدام TDA2003 وعمل PCB layout لها واستخراج ملفات ال gerber وال bom list

يتم تغذية الدائرة بمصدر جهد 12Vac~18Vac بتيار 5 أمبير

الحصول على إشارة صوتية ستيريو من خلال الموبايل او جهاز mp3 player

يتم توصيل سماعتين subwoofer قدرة الواحدة 20~40 وات - 4 اوم

بطاقة العمل

اسم المستقل
عدد الإعجابات
0
عدد المشاهدات
6
تاريخ الإضافة
تاريخ الإنجاز
المهارات