تفاصيل العمل

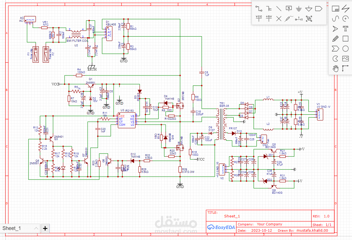
في هذا المشروع تم تصميم دائرة باور سبلاي بإستخدام half bridge topology . تستخدم هذه الدائرة بديلا عن المحولات الحديدية المستخدمة في اجهزة تكبير الصوت.

-مميزات الدائرة:

1-خفيفة الوزن وصغيرة الحجم وكذلك يمكن تصنيعها بمكونات متوفرة ورخيصة

2- ذات كفاءة عالية ومزودة بدوائر حماية من القصر او ارتفاع التيار

3- تخرج اكثر من قيمة للفولت بتيارات مختلفة:

35v 0 -35v لتغذية دائرة المكبر الرئيسية

12v 0 -12vلتغذية دائرة الميكروفون ودائرة التنغيم

5v لتغذية ال mp3 player

بطاقة العمل

اسم المستقل
عدد الإعجابات
0
عدد المشاهدات
4
تاريخ الإضافة
تاريخ الإنجاز
المهارات