نبذة عني

مهندسة ومتخصصة في Machine Learning، أعمل على تطوير نماذج ذكية لتحليل البيانات وحل المشكلات العملية بكفاءة. أمتلك خبرة عملية في Embedded Systems وبرمجة C و C++، مما يمكنني من دمج حلول الذكاء الاصطناعي مع الأنظمة المدمجة لإنشاء تطبيقات ذكية وعملية.

خبرتي تشمل:

تطوير نماذج Machine Learning وتحليل البيانات

برمجة المتحكمات الدقيقة (مثل ATmega32) والتحكم في المحركات والحساسات

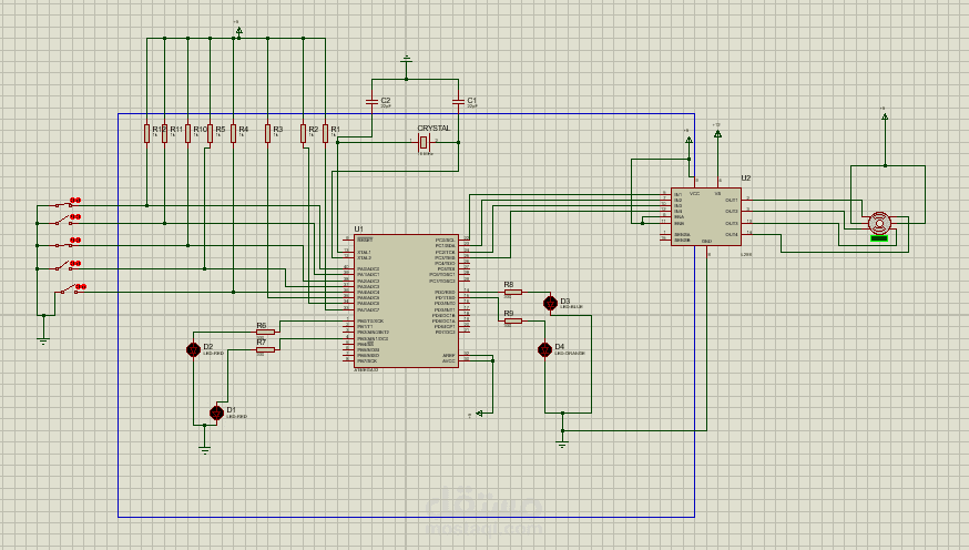
تصميم ومحاكاة الدوائر الإلكترونية باستخدام Proteus

تنفيذ مشاريع متكاملة Hardware & Software مثل الذراع الروبوتية ونظام انتظار سيارات آلي

أتميز بالقدرة على تحويل الأفكار إلى حلول ذكية وعملية، مع التركيز على الدقة والكفاءة والجودة في التنفيذ.

إحصائيات

التقييمات  (0)
إكمال المشاريع
التسليم بالموعد
إعادة التوظيف
نجاح التواصلات
متوسط سرعة الرد لم يحسب بعد
تاريخ التسجيل
آخر تواجد منذ

توثيقات

البريد الإلكتروني رقم الجوال
الهوية الشخصية