
"وَمَن يَتَّقِ اللَّهَ يَجْعَل لَّهُ مَخْرَجًا وَيَرْزُقْهُ مِنْ حَيْثُ لَا يَحْتَسِب" صدق الله العظيم
=>> الهدف من كل ما أقوم به في المقام الأول، هو بناء علاقات قوية وجديرة بالثقة مع الأشخاص وضمان نجاح مشروعة .
=>> الهدف الثاني : الاحترافية في العمل و رضاء صاحب العمل ذات اهمية عالية بالنسبه لي.
إسمي ابراهيم حمزة
=>> خريج بكالريوس نظم معلومات
=>> ماجستير تقنية معلومات
=>> حاصل علي الشهادات العالمية التالية: -
Information Technology Infrastructure Library (ITIL)
OCI | Oracle cloud infrastructure
Microsoft Az-900 (Cloud computing)
SFPC |Scrum Foundation Professional Certificate
ECDL |European Computer Driving Licence
أبرع في الآتي :
تصميم واجهات الويب باحدث التقنيات HTML, JavaScript, CSS, JQuery, Bootstrap, Tailwindcss, ReactJS
- databases assess
- Microsoft excel
- الحوسبة السحابية
- هندسة البرمجيات
- تحليل وتصميم النظم
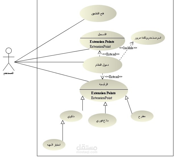
استخدم أدوات UML لتحليل نظام المعلومات مع وثيقة SRS:
1- مخطط حالات الاستخدام (Use Case Diagram)
2- مخطط السياق (Context Diagram)
3- مخطط الوظائف (Functional Decomposition Diagram)
4- مخطط تدفق البيانات (Data Flow Diagram)
5- مخطط تدفق العمل (Workflow/flowchart)
6- مخطط الكيانات (Class Diagram) حسب الطلب
7- مخطط قواعد البيانات العلائقية (Entity Relationship Diagram)
- System Analyst
- Software Requirement Specification Documents
- Business Requirement Documents
- UML design
- Software Documentation
- Scoping Documents
-دراسة الجدوى الفنية – Technical Feasibility
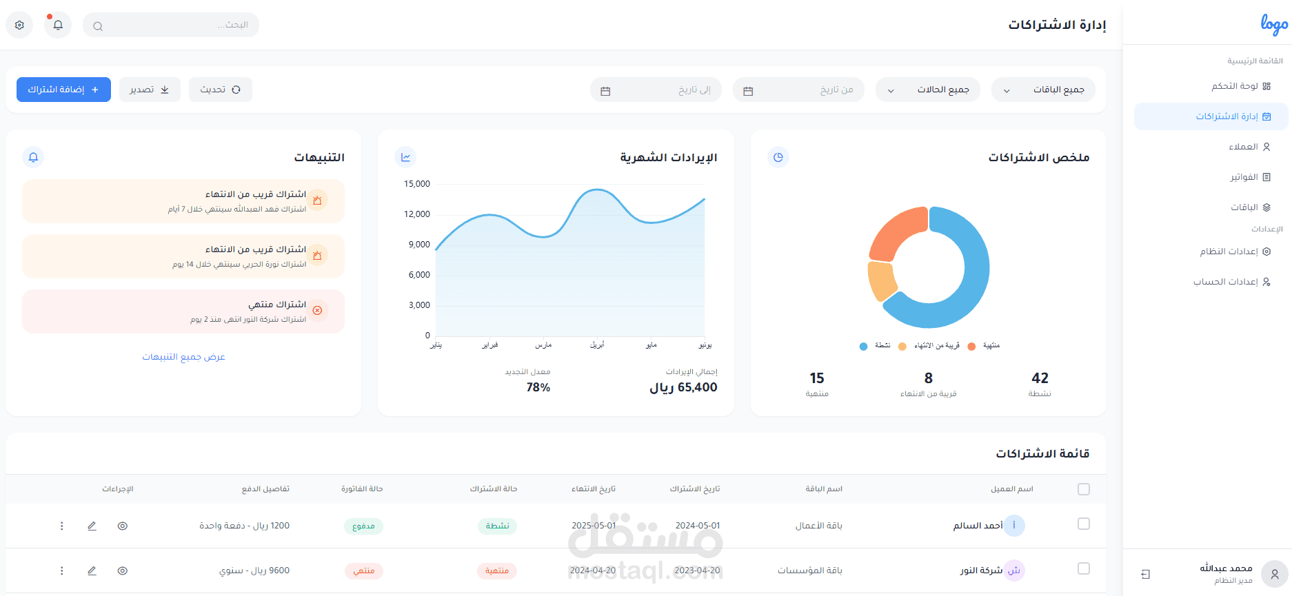
-تحليل البيانات Power BI -DAX- Excel
مجال الذكاء الاصطناعي
1. أتمتة مدعومة بالذكاء الاصطناعي (AI Automation):
إنشاء سير عمل ذكي يتفاعل تلقائيًا مع البيانات المستلمة من البريد الإلكتروني، الدردشة، النماذج الإلكترونية، وغيرها.
استخدام نماذج OpenAI وHugging Face لتحليل النصوص، تلخيص المستندات، أو الرد على العملاء.
2. تحليلات متقدمة واتخاذ القرار:
تحليل البيانات باستخدام الذكاء الاصطناعي وتقديم توصيات تلقائية.
تنفيذ إجراءات بناءً على تحليلات واقتراحات مدعومة بال AI.
3. روبوتات محادثة متقدمة (AI Chatbots):
تكامل مع Telegram، WhatsApp، Facebook Messenger، وغيرها، باستخدام روبوتات ذكية قادرة على فهم اللغة الطبيعية (NLP).
دعم الردود التلقائية على الاستفسارات المتكررة أو تسجيل الطلبات.
(Automation Testing )
يغطي كل الخطوات من:
1. خطة الاختبار (Test Plan)
2. حالات الاختبار (Test Cases)
3. تنفيذ الاختبارات (Automation Code)
4. تقرير النتائج (Test Report)
5. تسجيل العيوب (Bug Report)