نبذة عني

السلام عليكم ورحمة الله وبركاته

يسعدني زيارتكم لحسابي علي منصة مستقل

انا محمود نجدي مهندس برمجيات و محلل نظم برمجية

حاصل علي بكالريوس الحاسبات والذكاء الاصطناعي

حصلت علي دبلومة التسويق الالكتروني من شركة اوداستي العالمية و شهادة احتراف تحسين محركات البحث من ادراك

== مطور اودو : يمكنني تطوير والتعديل علي تطبيقات اودو و التدريب عليها

== أعمل كمحلل نظم برمجية حيث اقوم بتحويل متطلبات العميل من الطريقة التقليدية الي الوثائق البرمجية التي توفر اليه عمل ودليل للمبرمجين بما يحتاجة العميل

== استطيع تحليل وتجهيز وثائق

=== SRS documentation

=== BRD documentation

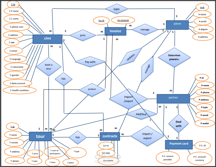
== يمكنني توفير المخططات حسب الطلب مثل

===ERD diagram

===Use case diagram

===Activity diagram

===Sequence diagram

===Class diagram

التقييمات

الاحترافية بالتعامل
 5.0
التواصل والمتابعة
 5.0
جودة العمل المسلّم
 5.0
الخبرة بمجال المشروع
 5.0
التسليم فى الموعد
 5.0
التعامل معه مرّة أخرى
 5.0

آراء العملاء

إحصائيات

معدل التوظيف
التقييمات  (7)
إكمال المشاريع
التسليم بالموعد
إعادة التوظيف
نجاح التواصلات
متوسط سرعة الرد ساعتين و 45 دقيقة
المشاريع المكتملة 8
تاريخ التسجيل
آخر تواجد منذ

توثيقات

البريد الإلكتروني رقم الجوال
الهوية الشخصية وسيلة الدفع

أوسمة

  • معدل إكمال مشاريع ممتاز
  • مستقل ملتزم
  • مستخدم منذ 3 سنوات