تفاصيل العمل

تحليل وتصميم النظم البرمجية هي الخطوة الاولي والاهم لبناء اي نظام برمجي محكم ويراد له النمو والتطور ويعتمد علي العديد من العمليات والخطوات التي من شأنها الاهتمام بأدق جزء من النظام ليخرج النظام ( تطبيق موبايل \موقع الكتروني \تطبيق سطح مكتب ) في أفضل ما يتمناه المستخدم ويلبي رغباته

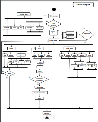
من الوثائق التي يحتاجها تحليل النظام :-

-ERD

- System Requirements

- Sequence Diagram

- Activity Diagram

- Use case Diagram

- Data Flow Diagram

- Class Diagram

- Software Requirements Specification

بطاقة العمل

اسم المستقل
عدد الإعجابات
1
عدد المشاهدات
100
تاريخ الإضافة