
أنا جنا عبد العظيم، طالبة في هندسة الأنظمة الذكية، أمتلك خلفية قوية في هندسة الكمبيوتر تجمع بين البرمجيات والهاردوير. أعمل على تصميم وتطوير حلول ذكية تجمع بين البرمجة، الإلكترونيات، والشبكات.
لدي شهادات وخبرة عملية في:
شبكات الحاسوب – شهادة CCNA من Cisco، مع خبرة في إعداد وتكوين الشبكات وحل الأعطال.
برمجة C / C++ / Java وتصميم الأنظمة المدمجة.
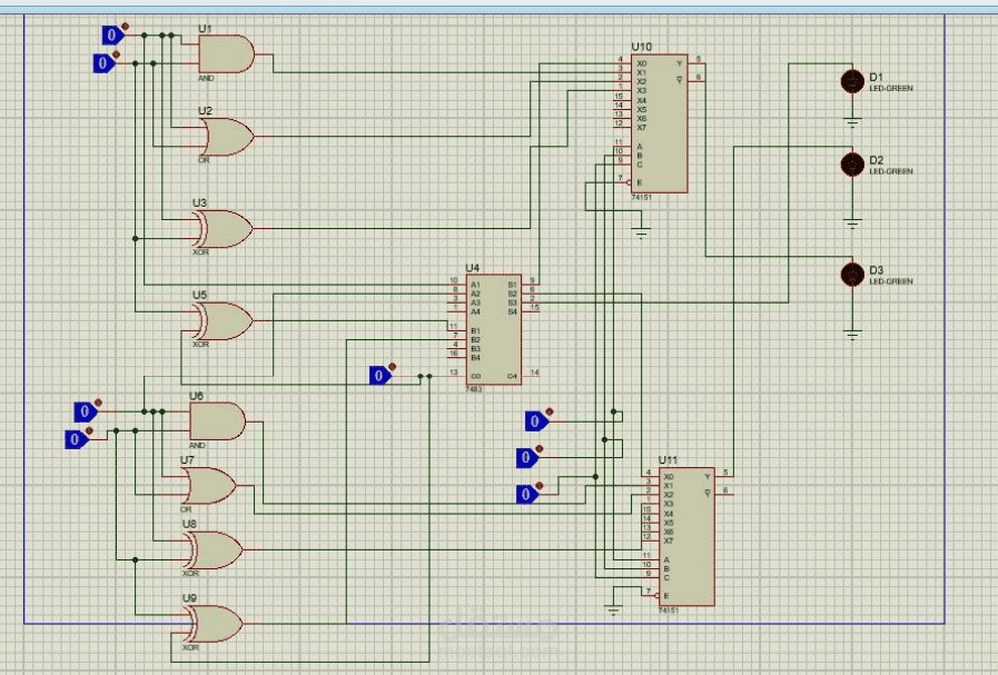
محاكاة وتصميم الأنظمة باستخدام Proteus .
من مشاريعي:
تصميم وحدة ALU ثنائية البت باستخدام proteus ومحاكاتها برمجيًا.
نظام قفل رقمي إلكتروني بمحاكاة على Proteus باستخدام لوحة مفاتيح وشاشة LCD.
نظام تضمين وفك تضمين SSB لمحاكاة الاتصالات التماثلية.
أسعى لتقديم حلول تقنية دقيقة وفعّالة، وأتميز بسرعة التعلم، الالتزام، والتركيز على جودة النتائج.
جاهزة للعمل على مشاريع البرمجة، الأنظمة المدمجة، التصميم الإلكتروني، ومحاكاة الدوائر.