نبذة عني

مهندس اتصالات وحاسبات اتمتع بأساس قوي في الإلكترونيات والشبكات شغوف بالذكاء الاصطناعي وحل المشكلات واركز على تصميم وبناء أنظمة ذكية وفعّالة وقابلة للتوسع.

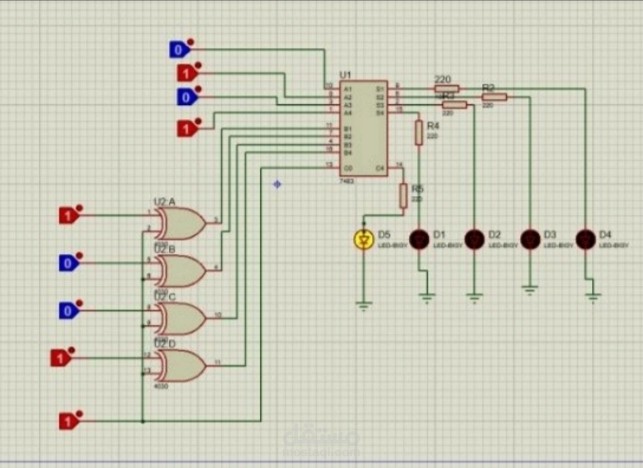
قمت بالعديد من المشاريع منها تصميم روبوت يتزن ذاتيا و تصميم مخطط لنظام مستشعر حرائق و دائرة كهربية تقوم بتحويل الجهد من جهد مستمر الي جهد ثابت والتحكم في قيمته و دائرة كهربية من بوابات منطقية تقوم بقيام عمليات الجمع والطرح.

إحصائيات

التقييمات  (0)
إكمال المشاريع
التسليم بالموعد
إعادة التوظيف
نجاح التواصلات
متوسط سرعة الرد لم يحسب بعد
تاريخ التسجيل
آخر تواجد منذ

توثيقات

البريد الإلكتروني رقم الجوال
الهوية الشخصية