نبذة عني

Hey! I am Ali , i'm having more than 2 years of industry level experience in Machine Learning, Deep Learning, and Natural Language Processing

My Skills:

1- Programming Languages : python(soild), c(soild) and Java (basic)

2- Supervised Learning {Classification:[Logistic Regression ,K-Nearest ,Naive Bayes ,SVM ,DT ] ,Regression:[LR ,Polynomial Regression] }

3- Deep Learning : CNN ,RNN And LSTM

4- Frameworks and Tools: Pytorch , Tensorflow Keras , NLTK , Selenium ,Beautiful Soup

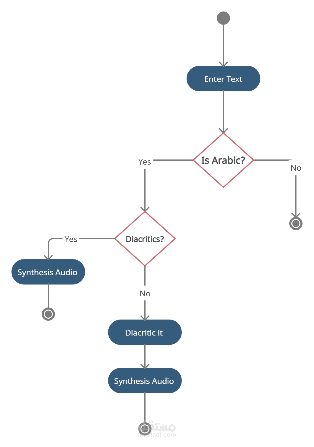
Some Of My Personal Projects :

1-Arabic Text To Speech

2- Image Captioning using CNN and LSTM

3- Recommendation System (Recommendation of Job Functions For Specific Job title)

3-Author Identification || build a model which is able to know the author depend on the phrase(author's writing style)

5- Age estimation by looking to face

6- Stock Prediction

إحصائيات

التقييمات  (0)
إكمال المشاريع
التسليم بالموعد
إعادة التوظيف
نجاح التواصلات
متوسط سرعة الرد لم يحسب بعد
تاريخ التسجيل
آخر تواجد منذ

توثيقات

البريد الإلكتروني رقم الجوال
الهوية الشخصية

أوسمة

  • مستخدم منذ 5 سنوات