
مهندس باحث في مجال الطاقة المتجددة، متخصص في الأنظمة المدمجة وتحسين أداء المركبات الكهربائية بخلايا الوقود. حاصل على شهادة الماجستير في الهندسة الكهربائية، وأتابع حالياً دراسة الدكتوراه في تحسين إدارة الطاقة باستخدام الذكاء الاصطناعي، خاصة الخوارزميات التطورية والمنطق الضبابي من النوع الثاني.
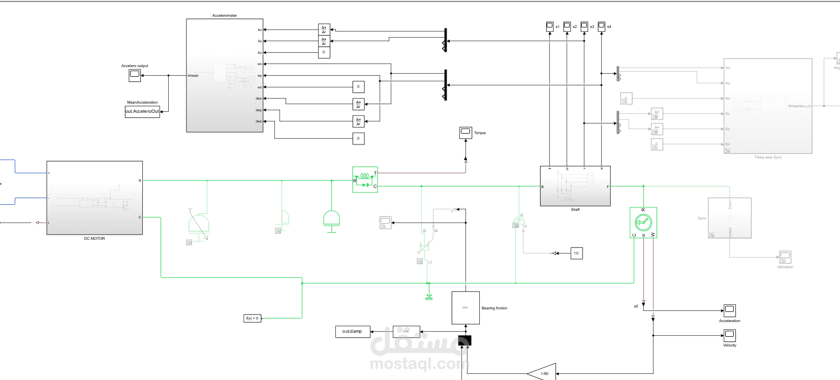
أمتلك خبرة واسعة في البرمجة بلغة Python، تطوير واجهات المستخدم باستخدام PyQt، وتحليل البيانات ومعالجتها. لدي كذلك كفاءة عالية في تطبيق تقنيات تعلم الآلة (Machine Learning) لحل مشاكل هندسية معقدة. أعمل أيضاً على Matlab/Simulink في تصميم ومحاكاة أنظمة التحكم الذكية.
خبرتي في الأنظمة المدمجة (Embedded Systems) و المتحكمات الدقيقة تشمل تطوير حلول فعالة وموثوقة تجمع بين البرمجيات والأجهزة، مع فهم عميق لتكامل البرمجيات في البيئات الواقعية.
أقدّم خدمات تشمل:
تطوير برمجيات ذكية
تصميم واجهات التطبيقات
النمذجة والمحاكاة
معالجة البيانات وتحليلها
تطوير خوارزميات تعلم آلي
برمجة الأنظمة المدمجة
أتحدث العربية والإنجليزية بطلاقة، وأسعى دائماً لتقديم حلول احترافية ودقيقة تلبي تطلعات العملاء في الوقت المحدد.