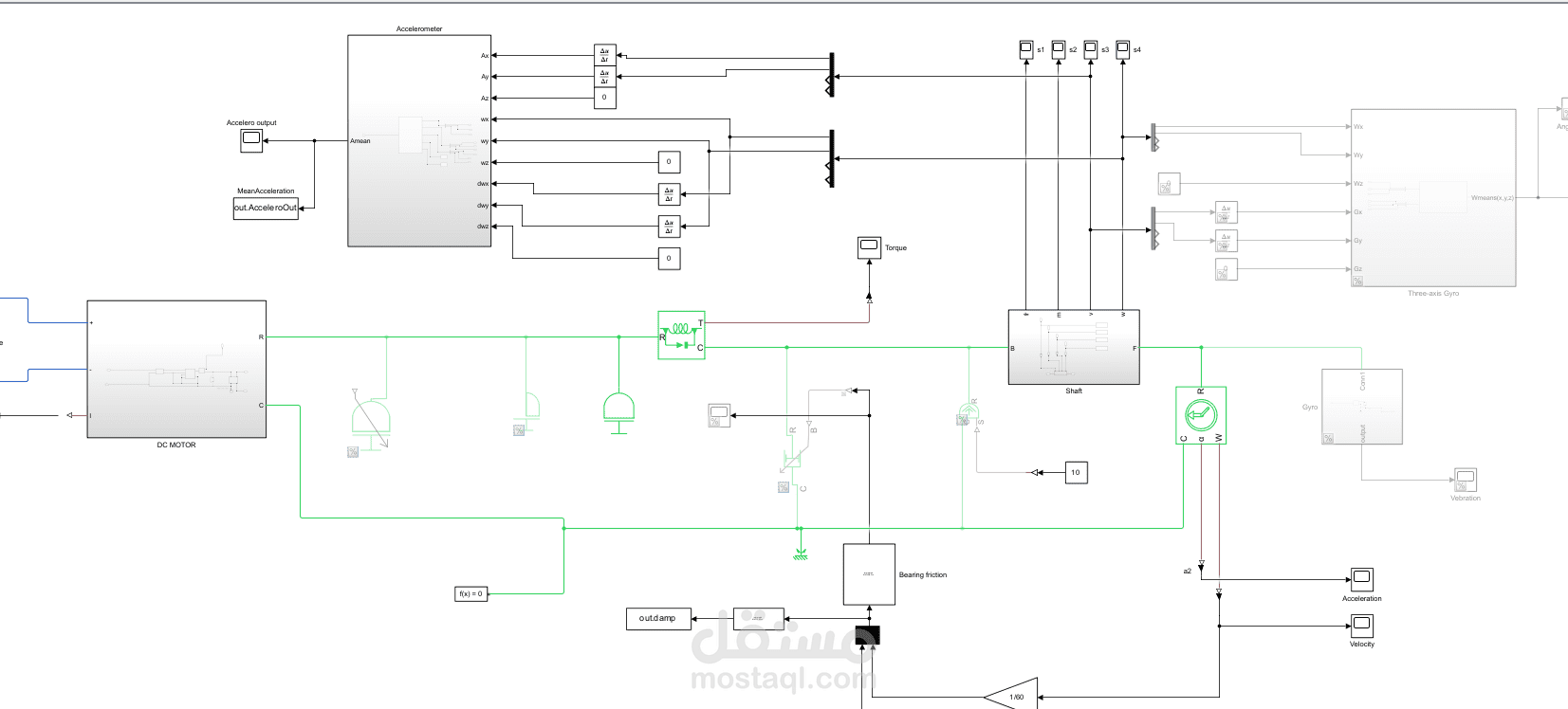
Fault Detection for Electric Motors Using Vibration Analysis model

تفاصيل العمل

Fault Detection for Electric Motors Using Vibration Analysis Simulink model

This project was created to participate in the MATLAB and Simulink Challenge Project 2025

بطاقة العمل

اسم المستقل
عدد الإعجابات
0
عدد المشاهدات
12
تاريخ الإضافة
تاريخ الإنجاز
المهارات