نبذة عني

Empowering Emotion Recognition with Generative AI: Classifying VAE-Augmented EEG Spectrograms using Deep Learning (Graduation project)

Extracted the Spectrograms from raw EEG dataset and Leveraging Generative AI to enhance the dataset by generating Spectrograms from the existing ones with different variations and classifying all the Spectrograms into 5 different emotional states (Happy, Sad, Neutral, Disgust, Fear) using Deep Learning.

Predicting Final Exam Grade Using Fuzzy Logic

Developed a fuzzy logic system to predict final grades based on attendance, prior performance, and study hours.

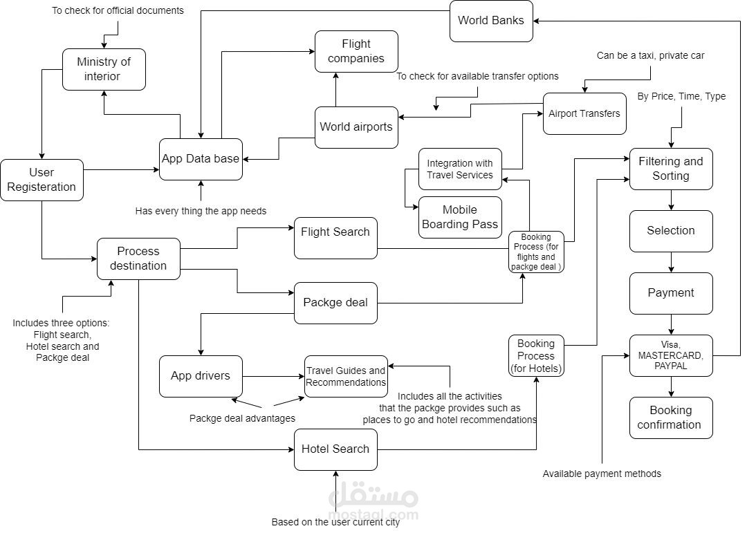
Travel Agent System

Designed planning and timing diagrams for a smart agent system to support travel app development.

Lung Diseases Prediction

Built a transfer learning-based classifier for detecting various lung diseases from medical images.

Big Data Analysis

Processed and visualized over 1 million records using Spark to extract meaningful business insights.

Real Estate Price Analysis

Conducted exploratory data analysis and visualizations to identify factors impacting housing prices.

إحصائيات

التقييمات  (0)
إكمال المشاريع
التسليم بالموعد
إعادة التوظيف
نجاح التواصلات
متوسط سرعة الرد 7 أيام و 20 ساعة
تاريخ التسجيل
آخر تواجد منذ

توثيقات

البريد الإلكتروني رقم الجوال
الهوية الشخصية