نبذة عني

أنا عماد الدين وليد, طالب في كلية الهندسة بجامعة طنطا - قسم الإلكترونيات و الاتصالات. شغفي الكبير بمجالات تصميم الدوائر المتكاملة وعلوم البيانات دفعني لخوض تجارب متنوعة جمعت بين الإلكترونيات والبرمجة والتحليل التقني، مما ساعدني على اكتساب مهارات أكاديمية وعملية قوية.

الخبرات الأكاديمية و البحثية:

-مبادرة رواد مصر الرقمية (DEPI) :

أشارك حاليًا في برنامج تدريبي مقدم من وزارة المعلومات و الاتصالات, حيث أكتسب معرفة متعمقة في علوم البيانات، تعلم الآلة، وتحليل البيانات باستخدام أدوات متقدمة مثل Python.

-الكتابة الأكاديمية :

لدي خبرة سابقة في الكتابة الأكاديمية لمشاريع الكلية، حيث طورت مهاراتي في البحث العلمي، كتابة التقارير، وتنظيم المعلومات بشكل احترافي.

المشاريع الرئيسية:

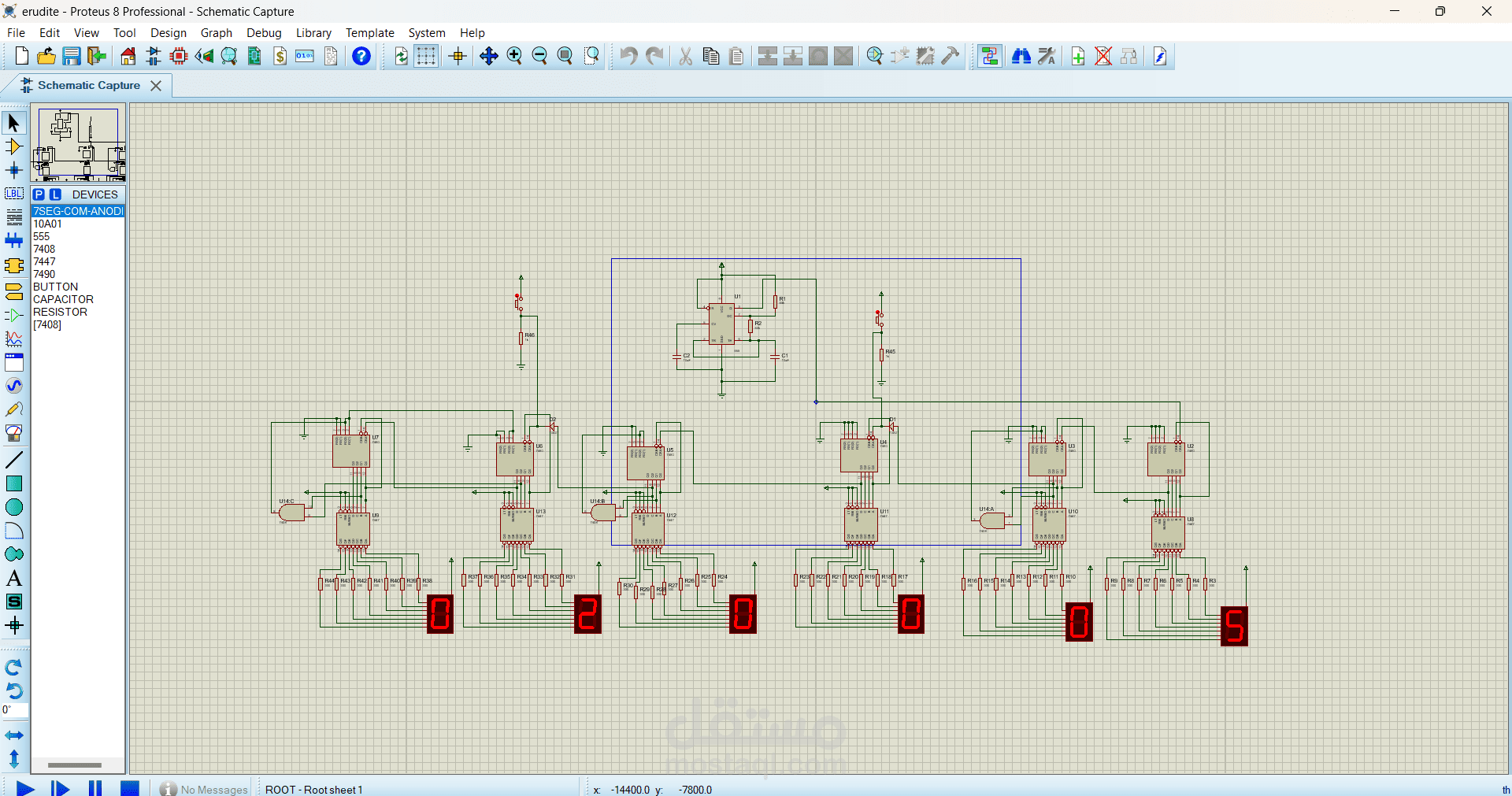
- Designing a Digital Clock :

صممت ساعة رقمية باستخدام المؤقتات ومجموعة متنوعة من الدوائر المتكاملة (ICs) والبوابات المنطقية. قمت أولاً بتصميمها على برنامج Proteus للمحاكاة، ثم نفذتها عمليًا على لوحة التجارب (Breadboard)، مما عزز فهمي العميق لعمل الدوائر الرقمية.

-Designing a Digital Piano:

صممت بيانو رقمي باستخدام المؤقت 555 مع مقاومات ومكثفات وأزرار ضغط. تم تصميم المشروع أولًا على برنامج Proteus ثم تم تنفيذه على لوحة التجارب، حيث تمكنت من إنتاج نغمات بترددات مختلفة.

الخبرات في الكتابة و التصميم :

صممت عروض تقديمية احترافية باستخدام PowerPoint، من بينها عرض تعريفي عن الروبوتات باستخدام Python. حرصت على تقديم المعلومات بطريقة مرئية وجذابة تسهل إيصال الأفكار بفعالية.

التقييمات

الاحترافية بالتعامل
 3.7
التواصل والمتابعة
 4.7
جودة العمل المسلّم
 3.7
الخبرة بمجال المشروع
 3.7
التسليم فى الموعد
 3.7
التعامل معه مرّة أخرى
 3.7

آراء العملاء

إحصائيات

التقييمات  (3)
إكمال المشاريع
التسليم بالموعد
إعادة التوظيف
نجاح التواصلات
متوسط سرعة الرد 8 ساعات و 23 دقيقة
المشاريع المكتملة 3
تاريخ التسجيل
آخر تواجد منذ

توثيقات

البريد الإلكتروني رقم الجوال
الهوية الشخصية

أوسمة

  • مستخدم منذ سنة