
أنا مهندس برمجيات مدمجة (Embedded Software Engineer) حاصل على درجة البكالوريوس في هندسة الميكاترونيات، أمتلك خبرة تجمع بين الهاردوير والبرمجيات والتصميم الميكانيكي، مما يجعلني قادراً على تقديم حلول متكاملة في مجالات متعددة.
ما أقدمه للعملاء:
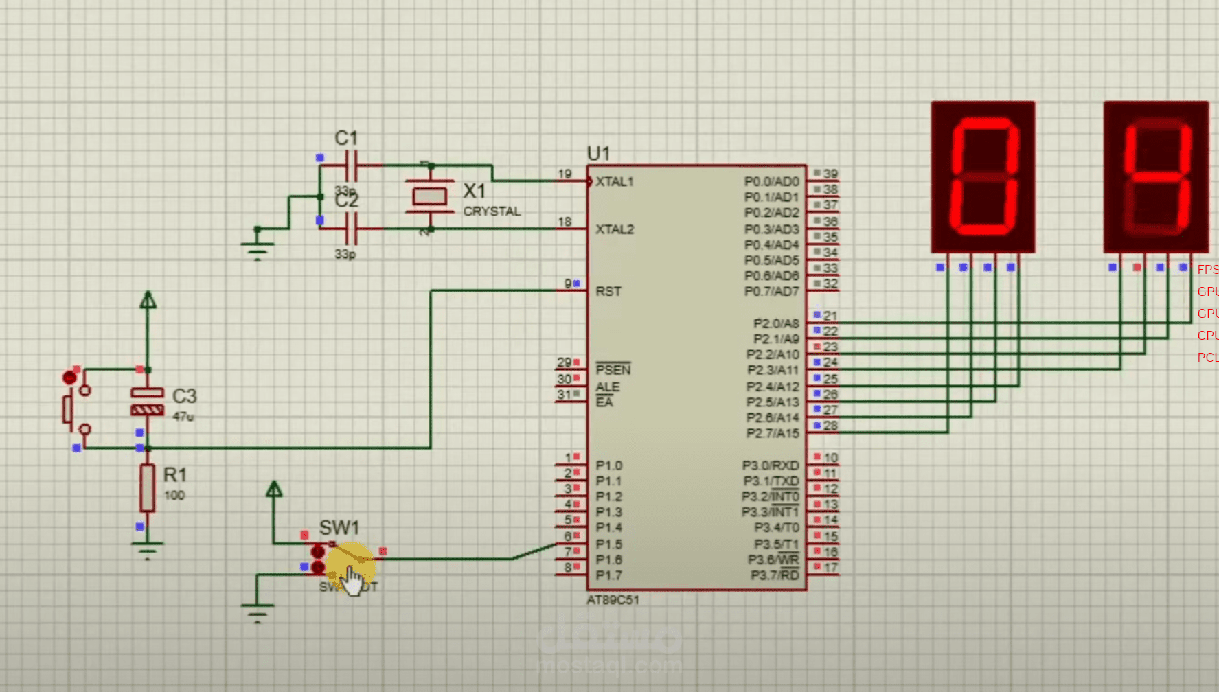
برمجة المتحكمات الدقيقة (Microcontrollers) مثل: STM32, Arduino, ESP32, PIC.
تطوير أنظمة زمن حقيقي (Real-Time Systems) باستخدام لغات مثل C / C++.
تصميم وبرمجة لوحات إلكترونية (PCB Design) وربطها مع المستشعرات والمحركات.
تطوير حلول للأتمتة الصناعية (Industrial Automation) والتحكم بالعمليات.
تصميم نماذج أولية (Prototypes) متكاملة من الفكرة → الكود → الاختبار العملي.
خبرة في تكامل الأنظمة (System Integration) بين الميكانيكا + الإلكترونيات + السوفتوير.
نقاط تميزي:
أمتلك رؤية متعددة التخصصات: أجمع بين الميكاترونيات – الإلكترونيات – البرمجيات المدمجة.
قادر على أخذ المشروع من مجرد فكرة إلى نموذج أولي عملي جاهز للاختبار.
خبرة في تطوير تطبيقات عملية في:
الروبوتات (Robotics)
أنظمة السيارات (Automotive Systems)
الأتمتة الصناعية (Industrial Automation)
أركز دائمًا على: الأداء – الموثوقية – الكفاءة – سهولة الاستخدام.
شغوف بحل المشكلات، أتابع أحدث التقنيات، وأطور نفسي باستمرار.
لماذا تختارني للعمل معك؟
لأنني لا أكتب كود فقط، بل أضمن أن يكون الحل متكامل وعملي وموثوق، مع الأخذ في الاعتبار الجانب الميكانيكي والإلكتروني بجانب البرمجي. هذا يضمن تنفيذ مشروعك بجودة عالية ونتائج حقيقية يمكن الاعتماد عليها.