تفاصيل العمل

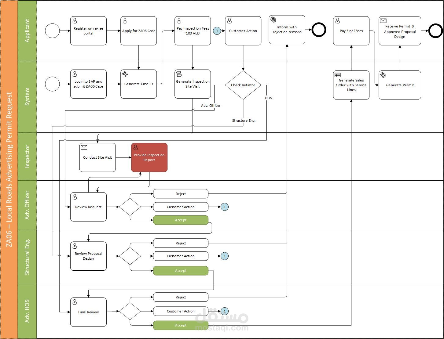
هذه الخدمة مقدمة من جهة حكومية حيث يستطيع المتعامل الدخول الى موقع الجهة الحكومية واختيار نوع الخدمة وملئ البيانات المطلوبة ومن ثم ينشئ البرنامج رقم طلب للمتابعة عليه حالة هذا الطلب ويكون هناك في الخليفة برنامج SAP Case Management لمراجعة الطلب والمرفقات والمتابعة في حالة الطلب بعد ذلك من رئيس القسم والموافقة على الطلب ومن ثم دفع الرسوم المطلوبة من طرف المتعامل ومن ثم اصدار الترخيص او الشهادة المطلوبة وترسل الى المتعامل بالايميل او رسالة على الموبيل.

بطاقة العمل

اسم المستقل
عدد الإعجابات
0
عدد المشاهدات
17
تاريخ الإضافة
تاريخ الإنجاز
المهارات