تفاصيل العمل

Tasks performed

:Data Cleaning

Removed duplicates and inconsistencies in order IDs

Corrected formatting issues in dates and numeric fields

Standardized text fields (Salesperson names, Product names, Geography)

:Data Transformation & Processing

Converted Order Date into proper date format

Extracted Month and Quarter for time-based analysis

Calculated total sales amount per order

:Data Analysis Preparation

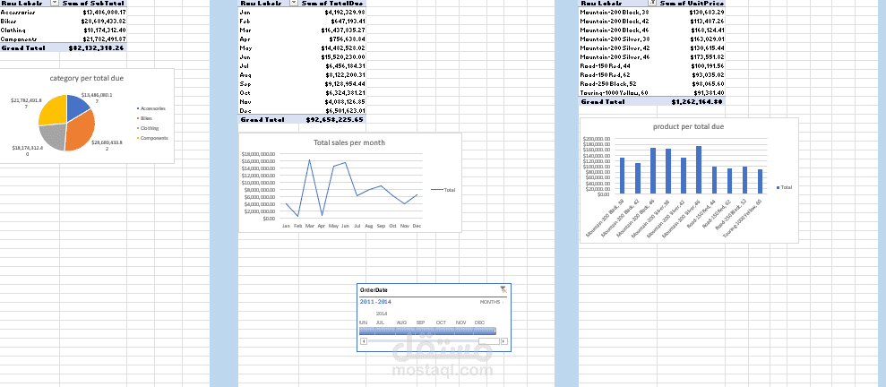
Structured the dataset for easy analysis in Excel / Power BI / Tableau

Created pivot tables for summary insights

Prepared aggregated metrics like total sales per geography, product, and salesperson

:Outcome

A clean, well-organized dataset ready for visualization and reporting

Enabled accurate sales performance analysis across products, regions, and periods

بطاقة العمل

اسم المستقل
عدد الإعجابات
0
عدد المشاهدات
2
تاريخ الإضافة
تاريخ الإنجاز
المهارات