تفاصيل العمل

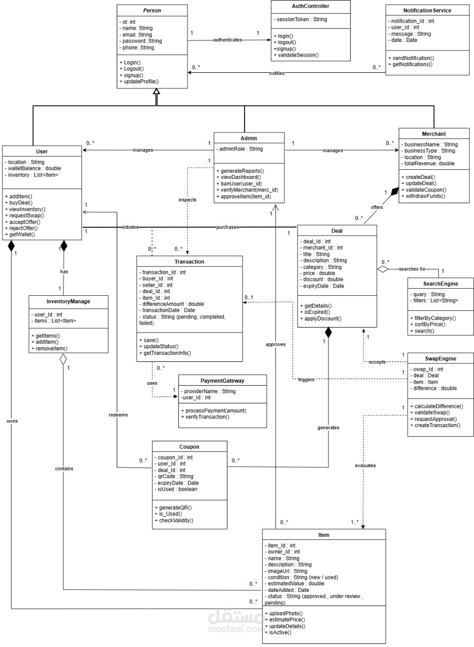
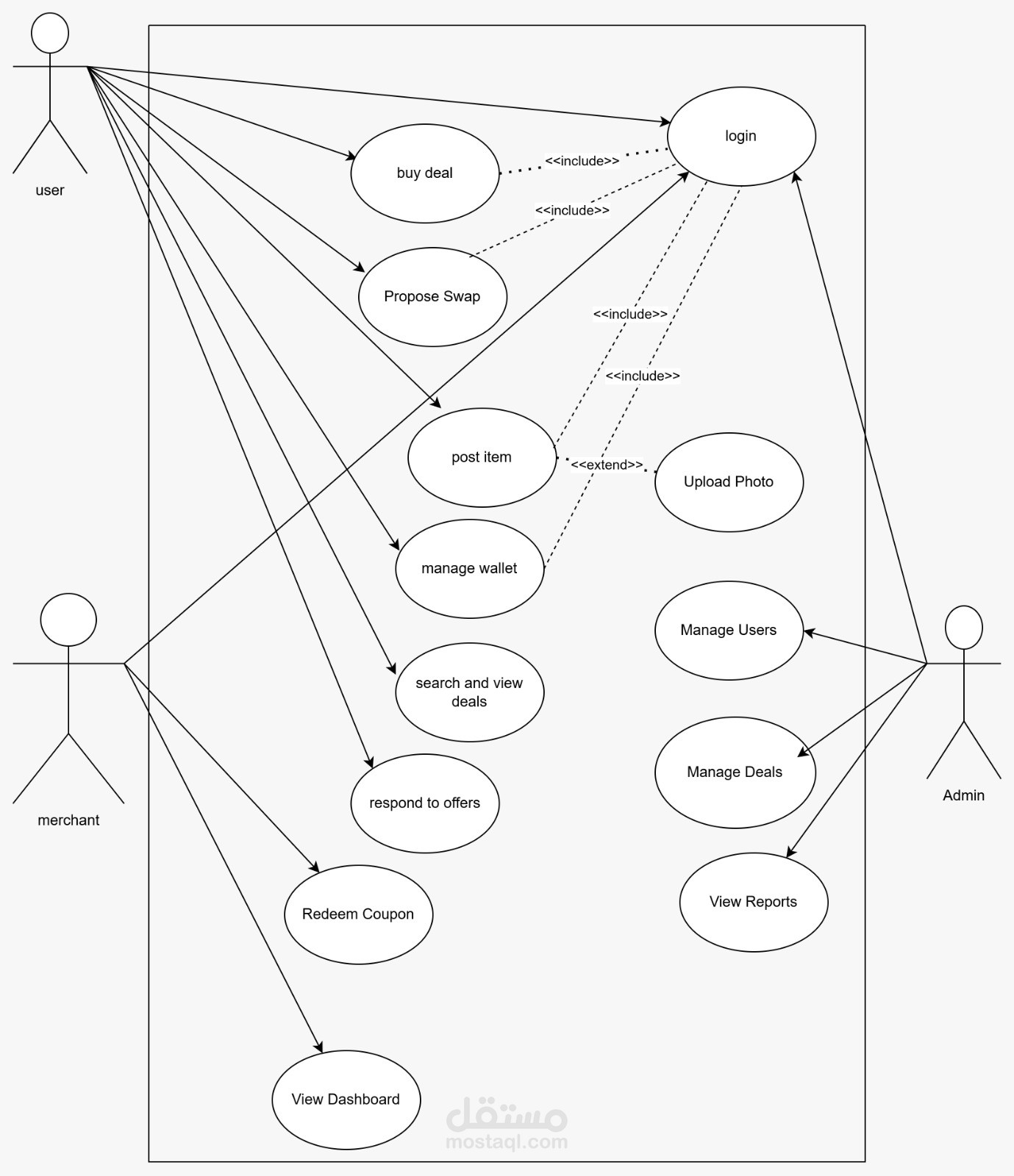
Analyzed and designed a comprehensive system architecture, creating 2 Data Flow

Diagrams (DFD) , 9 Activity Diagrams , 1 Use case Diagram , 1 Class Diagram , 6

Sequence Diagrams , 1 Fully Developed Use Case Description , ensuring 100%

coverage of system requirements.

Defined and documented 25+ functional and non-functional requirements to ensure

100% system scalability.

Applied SDLC (System Development Life Cycle) methodologies to document

system workflows.

بطاقة العمل

اسم المستقل
عدد الإعجابات
0
عدد المشاهدات
2
تاريخ الإضافة
تاريخ الإنجاز
المهارات