تفاصيل العمل

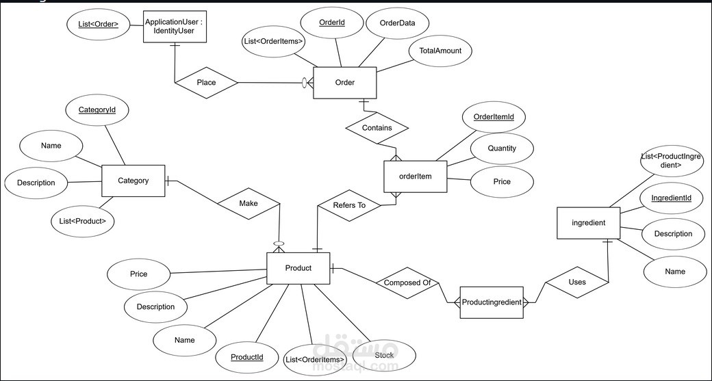
RestaurantMS هو نظام بسيط لإدارة المطاعم تم تطويره باستخدام ASP.NET Core MVC و Entity Framework Core.

يهدف المشروع إلى توضيح سير العمل الأساسي داخل أي مطعم، من خلال إدارة المنتجات، الأقسام (Categories)، المكوّنات (Ingredients)، والطلبات (Orders) بطريقة منظمة وسهلة.

بطاقة العمل