الرئيسية
المستقلين
Aya S.
معرض الأعمال
اطلب عمل مماثل
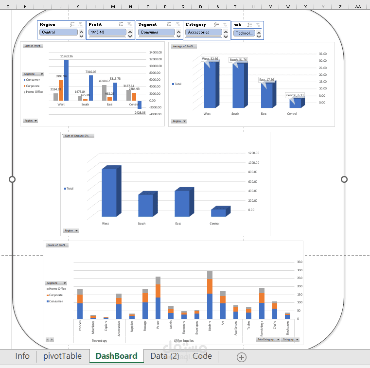
Dashboard using EXCEL
تفاصيل العمل
dashboard using EXCEL
بطاقة العمل
اسم المستقل
Aya S.
عدد الإعجابات
0
عدد المشاهدات
6
تاريخ الإضافة
24/10/2025
المهارات
معالجة البيانات
مايكروسوفت إكسل
تحليل البيانات
تصوير البيانات
×