تفاصيل العمل

مدونة شخصية بثيمين مختلفين غامق و فاتح.

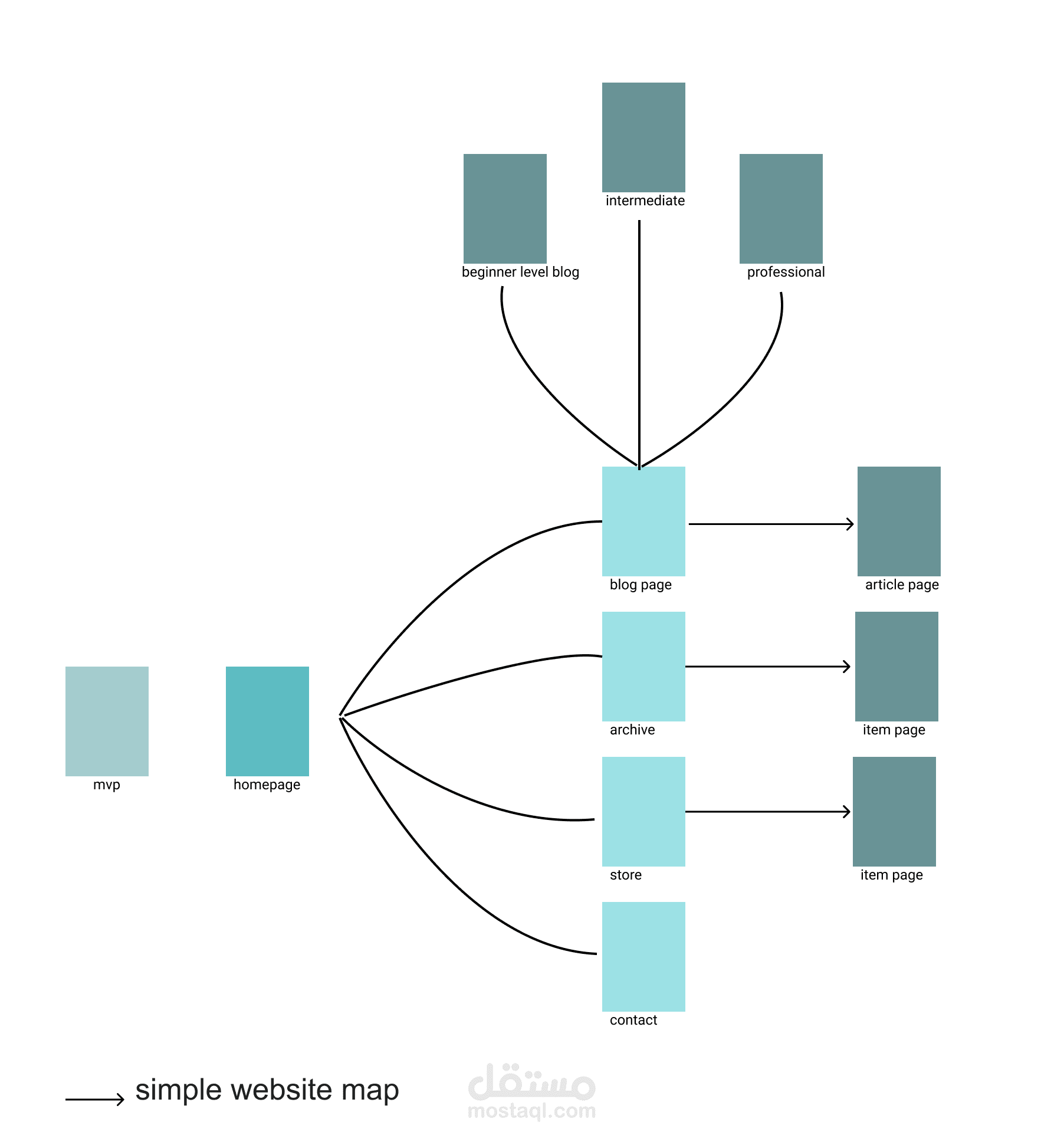
يتضمن هذا التصميم ثلاثة أشياء رئيسية : صفحة mvp و هي صفحة مصغرة تضم أهم المعلومات و الروابط الخاصة بالمدون , الصفحة الرئيسية للمدونة و هي الصفحة التي تمثل واجهة المدونة بأكملها و البوابة للدخول إلى أقسام المدونة المختلفة , و أخيرا خريطة مبسطة للموقع و هي تشرح كيفية التنقل في الموقع و ماهي الصفحات الموجودة فيه و هي لغرض التوضيح فحسب و ليست جزءا من التصميم الفعلي للموقع.

بطاقة العمل

اسم المستقل
عدد الإعجابات
0
عدد المشاهدات
64
تاريخ الإضافة
تاريخ الإنجاز
المهارات