تفاصيل العمل

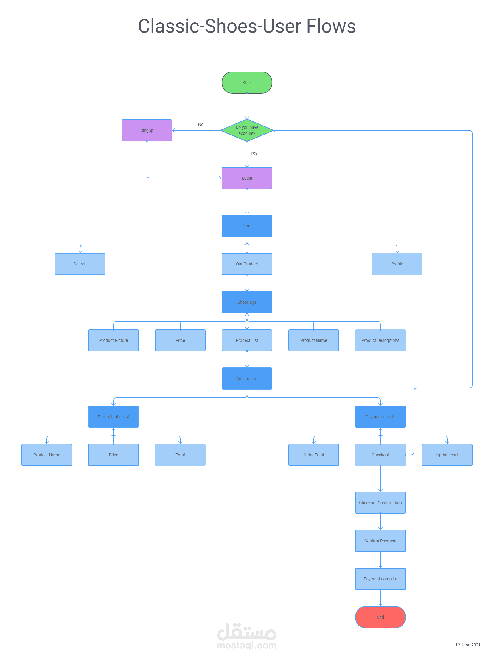
تصميم اليوزر فلو لتطبيق بيع الأحذية الطبية والرياضية أونلاين

يمكن تعريفه بإختصار على انه سلسلة من الخطوات المتتابعة يقوم بها المستخدم للوصول الى الهدف الذي يريده من استخدام التطبيق او الموقع الإلكتروني، كالحصول على خدمة او الوصول الى معلومة.

بطاقة العمل

اسم المستقل
عدد الإعجابات
2
عدد المشاهدات
689
تاريخ الإضافة
تاريخ الإنجاز
المهارات