الرئيسية
المستقلين
Hossam S.
معرض الأعمال
اطلب عمل مماثل
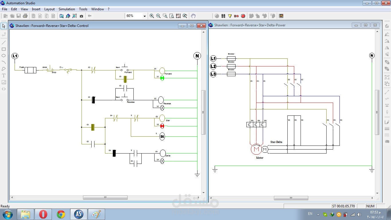
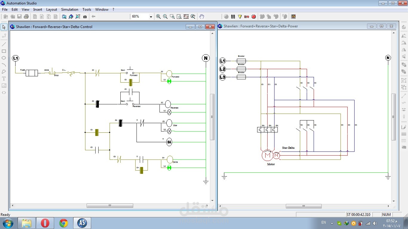
Forward Reverse
تفاصيل العمل
Forward Reverse Star Delta
بطاقة العمل
اسم المستقل
Hossam S.
عدد الإعجابات
0
عدد المشاهدات
185
تاريخ الإضافة
21/04/2016
×