مخططات تحليل نظام ادارة عيادة طبية

تفاصيل العمل

يهدف هذا المشروع إلى تطوير نظام رقمي متكامل لإدارة العيادات الطبية، يشمل تطبيقًا للمستخدمين ولوحة تحكم للطبيب وأخرى لإدارة العيادة، لتسهيل إدارة المواعيد، متابعة المرضى، وتقديم تجربة متكاملة لجميع الأطراف.

النماذج المرفقة:

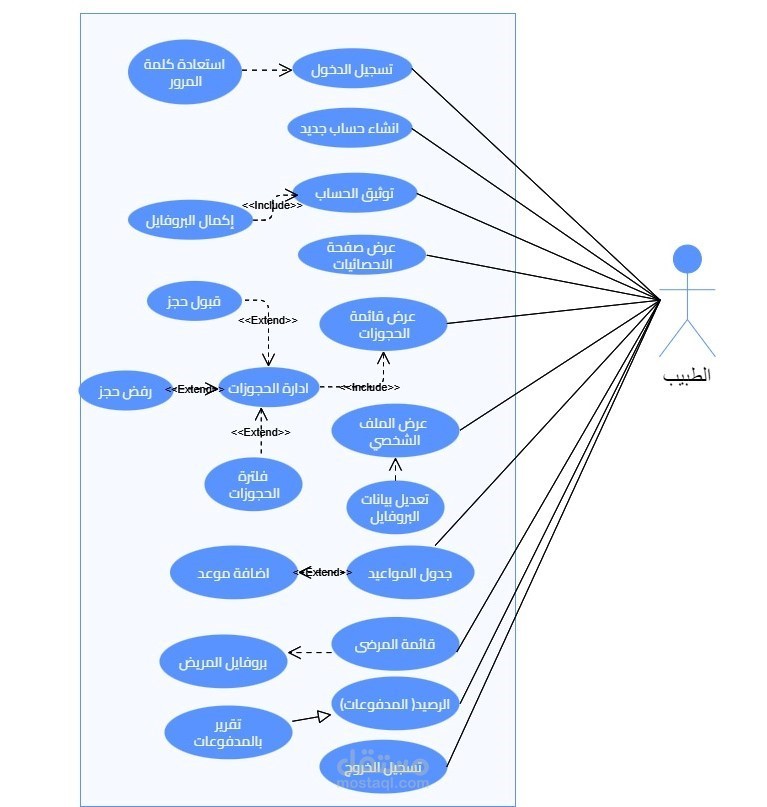
1- Use Case Diagram يوضح التفاعلات الأساسية بين المستخدمين والنظام، مثل تسجيل المرضى، حجز المواعيد، وإضافة ملاحظات طبية من قبل الطبيب.

2- Entity Relationship Diagram (ERD): يعرض الهيكلية التفصيلية لقاعدة البيانات، بما في ذلك العلاقات بين جداول المرضى، المواعيد، السجلات الطبية، والأطباء.

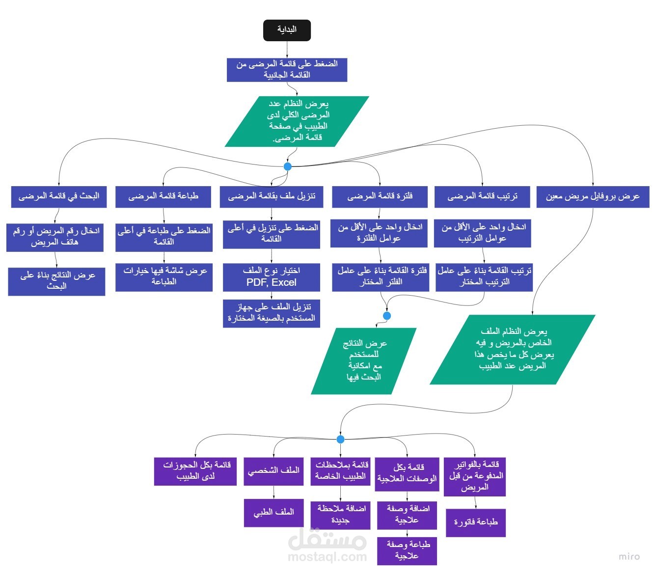
3- User Flows:

خطوات استخدام النظام لكل فئة:

للمرضى: تسجيل الدخول، حجز موعد، مراجعة السجلات الطبية.

للطبيب: تسجيل الدخول، الاطلاع على جدول المواعيد، تحديث بيانات المريض.

لإدارة العيادة: إدارة جداول الأطباء، الإشراف على حجوزات المرضى، واستخراج التقارير.

بطاقة العمل

اسم المستقل
عدد الإعجابات
1
عدد المشاهدات
633
تاريخ الإضافة
المهارات