تفاصيل العمل

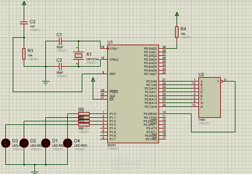
The basic function of this project is to test IC and display its name on computer screen by using ATSTAMP code.

بطاقة العمل

اسم المستقل
عدد الإعجابات
1
عدد المشاهدات
376
تاريخ الإضافة
تاريخ الإنجاز
المهارات