تصميم اللوحات اللإلكترونية PCB design بإستخدام برنامج البروتس

تفاصيل العمل

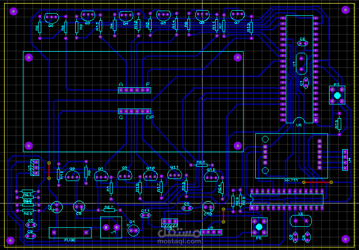
اقوم رسم مخطط schematic diagram للدائرة اللإلكترونية المطلوب على برنامج isis في برنامج البروتس ثم اقوم بتحويلها المخطط الي برنامج ares وتصميم اللوحة pcb بالابعاد المطلوبة واخراج التصميم بالصيغ المطلوبة للتنفيذ العملي للتصميم

بطاقة العمل

اسم المستقل
عدد الإعجابات
2
عدد المشاهدات
426
تاريخ الإضافة
تاريخ الإنجاز