الرئيسية
المستقلين
Masharifa S.
معرض الأعمال
اطلب عمل مماثل
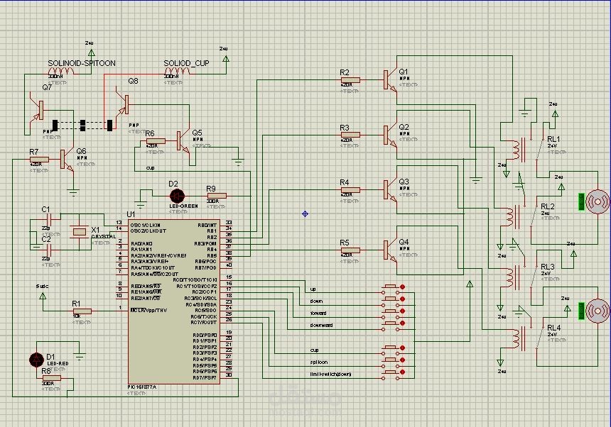
circuit design using protues
تفاصيل العمل
تصميم لوحة الكترونية باستحدام برنامج بروتوس(protues)
بطاقة العمل
اسم المستقل
Masharifa S.
عدد الإعجابات
0
عدد المشاهدات
137
تاريخ الإضافة
27/01/2016
×