تفاصيل العمل

Project idea:

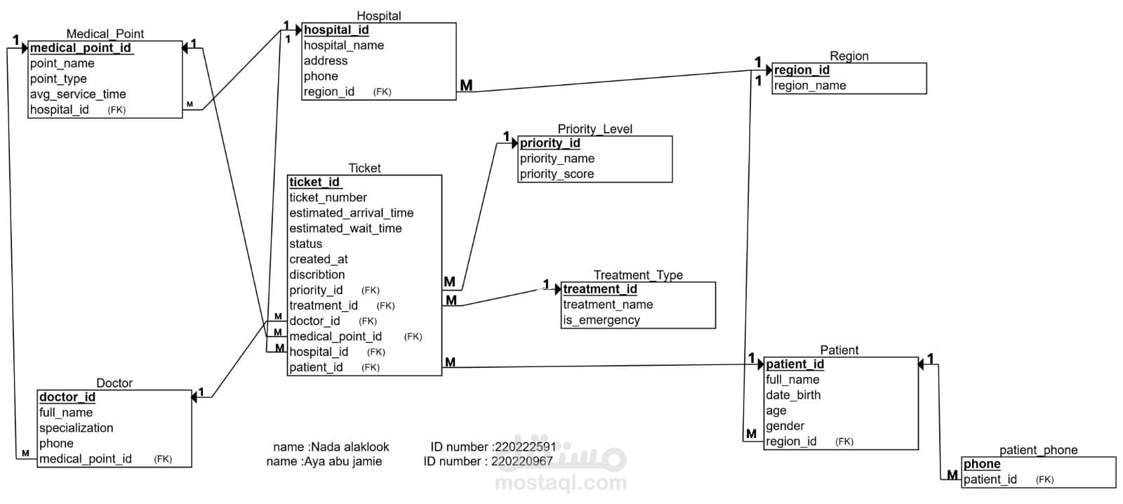
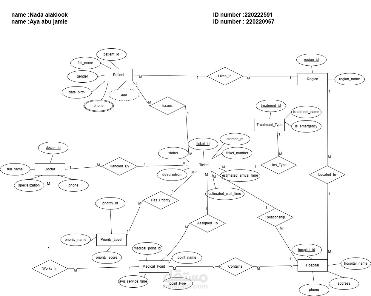
The project aims to create a relational database to manage a patient ticketing system in a

virtual hospital or medical point network. The system enables patient registration, the

issuance of electronic tickets for each patient, and ticket tracking, while also optimizing

patient allocation across medical points to reduce overcrowding and increase the efficiency

of healthcare services.

ملفات مرفقة

بطاقة العمل

اسم المستقل
عدد الإعجابات
0
عدد المشاهدات
10
تاريخ الإضافة
تاريخ الإنجاز
المهارات