تفاصيل العمل

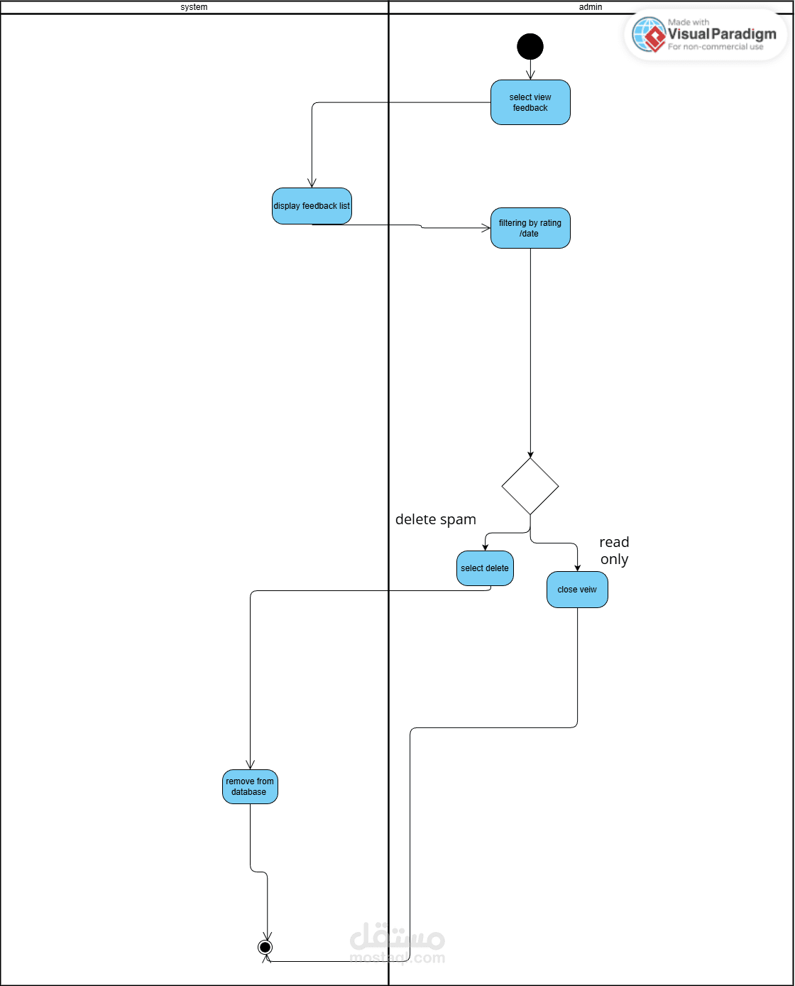
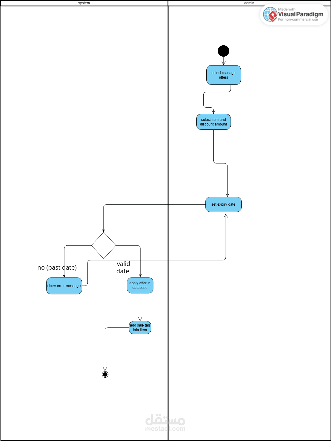
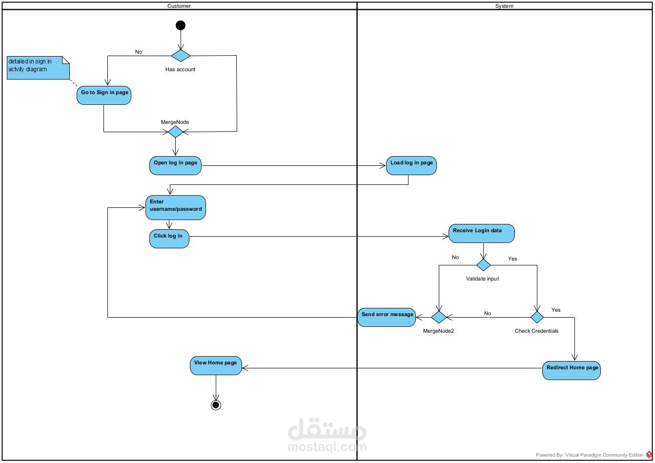
يتضمن المشروع تحليل نظام الموقع بشكل شامل من خلال استخدام مجموعة من الدياجرامات لتوضيح طريقة عمله وتدفق البيانات داخله. تم استخدام Use Case Diagram لتحديد تفاعل المستخدمين (مثل العملاء والإدارة) مع النظام، وFlowchart Diagram لشرح خطوات العمليات المختلفة مثل تسجيل الدخول وطلب الطعام، بالإضافة إلى Data Flow Diagram (DFD) لتوضيح حركة البيانات بين مكونات النظام. كما تم استخدام Entity Relationship Diagram (ERD) لتصميم قاعدة البيانات وتحديد العلاقات بين الجداول. يهدف هذا التحليل إلى تحسين فهم النظام، وتسهيل تطويره، وضمان كفاءته وتنظيمه بشكل احترافي.

بطاقة العمل

اسم المستقل
عدد الإعجابات
0
عدد المشاهدات
2
تاريخ الإضافة
المهارات