تفاصيل العمل

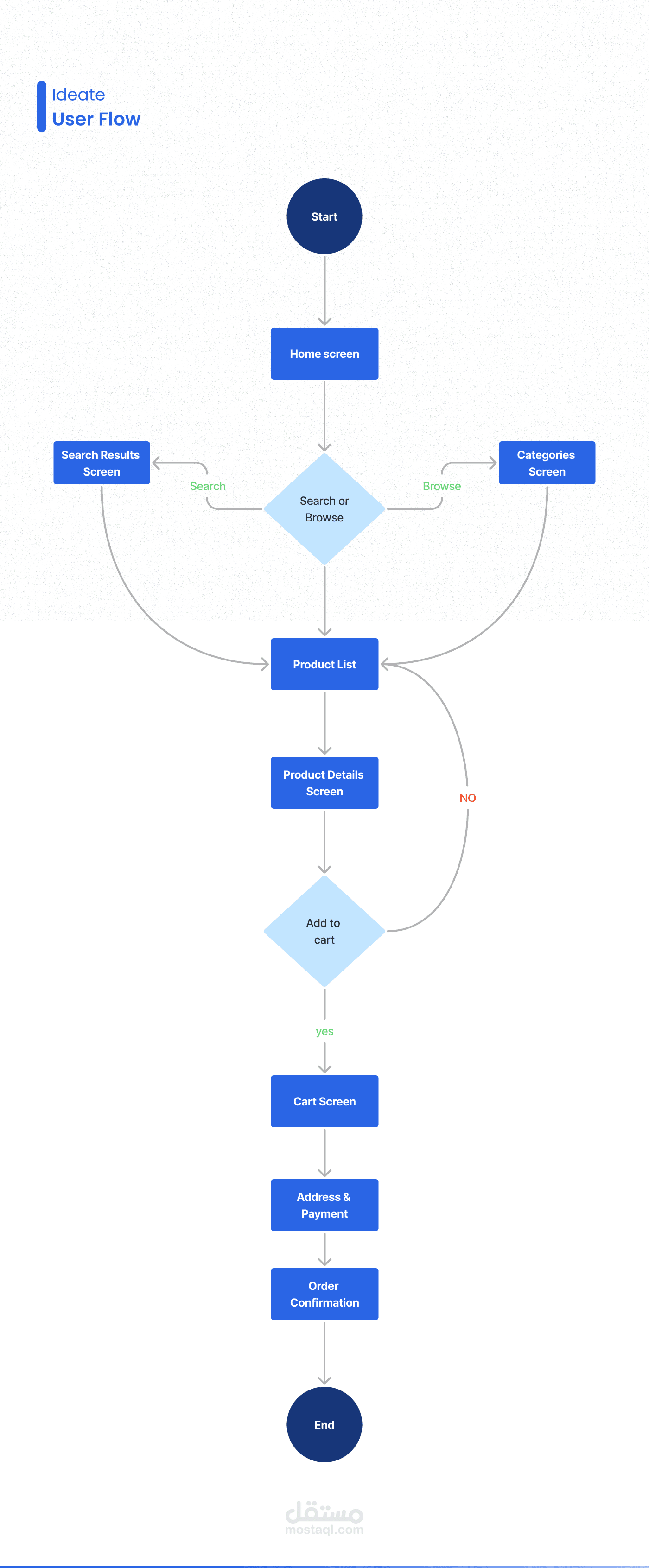
Pharmatech is a smart mobile application designed to make buying medicines and self-care products faster, easier, and safer. The project focuses on creating a smooth and clear user experience that helps users find products quickly, manage their health needs, and complete purchases with minimal effort. This case study explores the full design process, from user research and problem definition to wireframing, user flows, and high-fidelity UI design. The goal of this project was to build a clean, friendly, and trustworthy digital experience that improves how people access healthcare products. Read Less

بطاقة العمل

اسم المستقل
عدد الإعجابات
0
عدد المشاهدات
2
تاريخ الإضافة
تاريخ الإنجاز
المهارات