OrphanCare Connect: A centralized platform for records, donations, and adoption

تفاصيل العمل

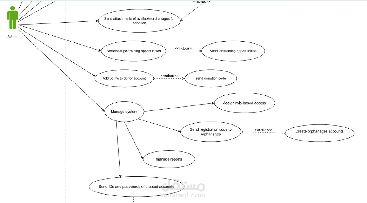
First, the platform will replace paper-based systems with a centralized digital database for managing children’s records, donations, and activities. This will reduce errors, prevent lost information, and provide quick access to critical data

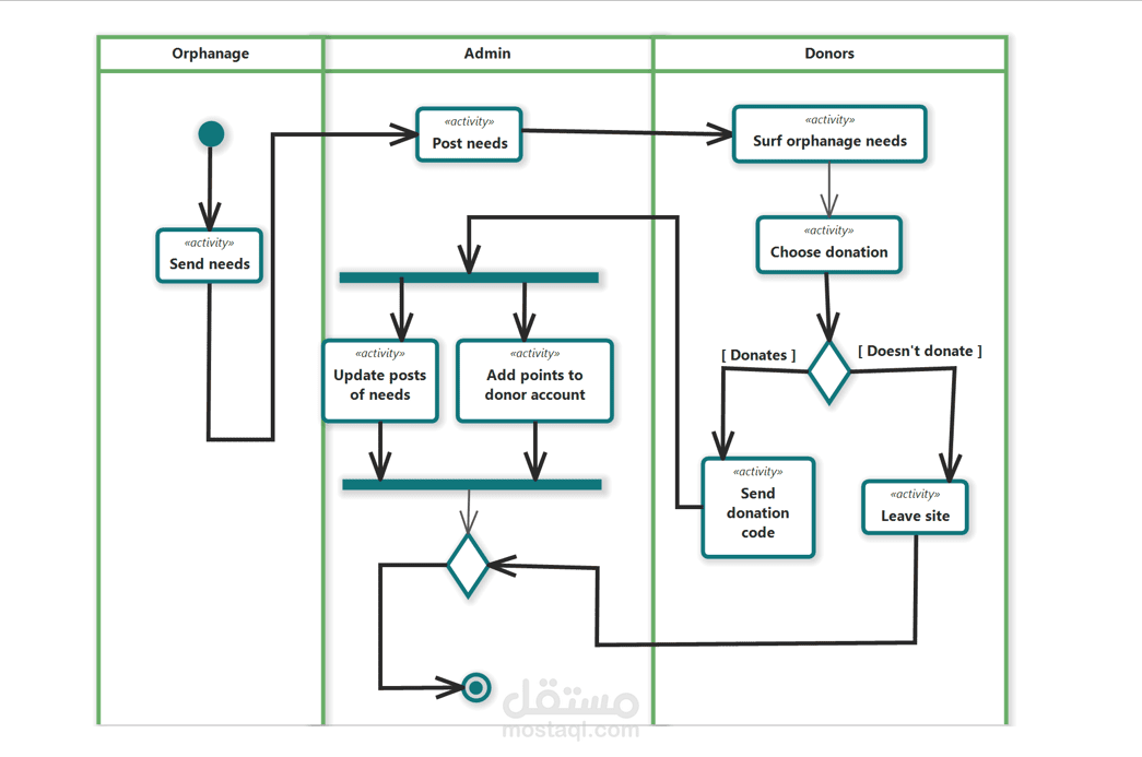
Second, the system will include a real-time needs dashboard where orphanages can list their specific requirements, such as clothes, medicines, or educational supplies. Donors across the country can view these needs and contribute accordingly, ensuring that donations are relevant and impactful.

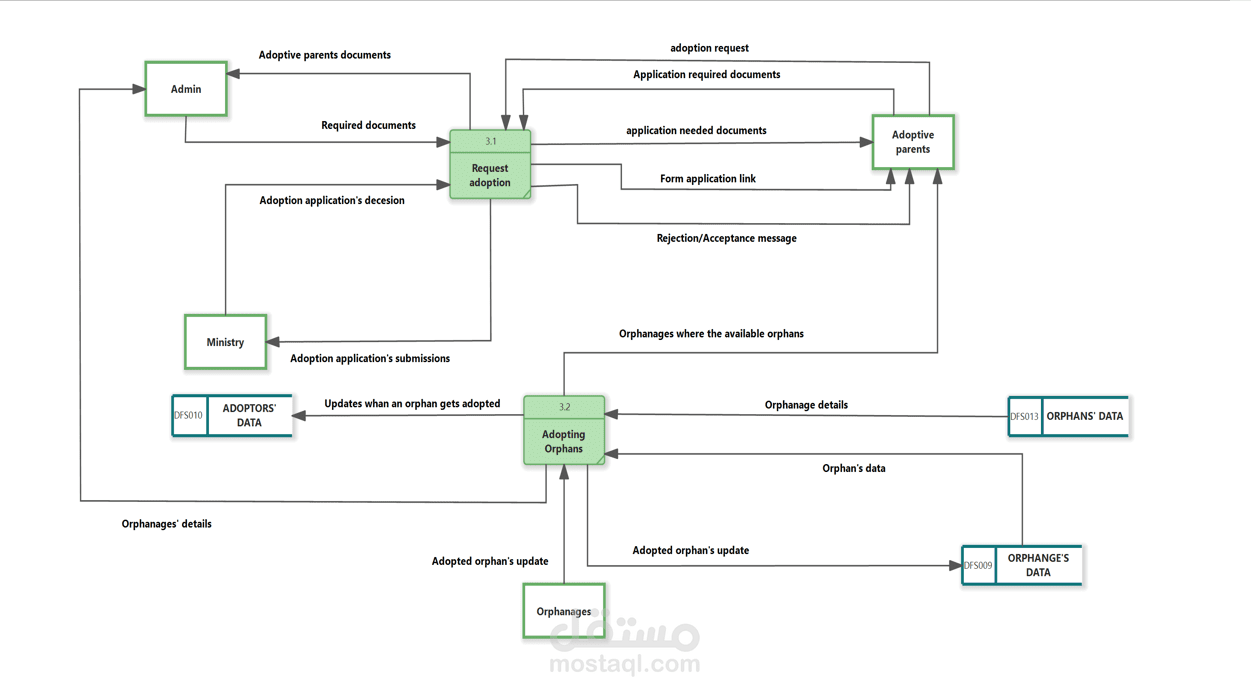
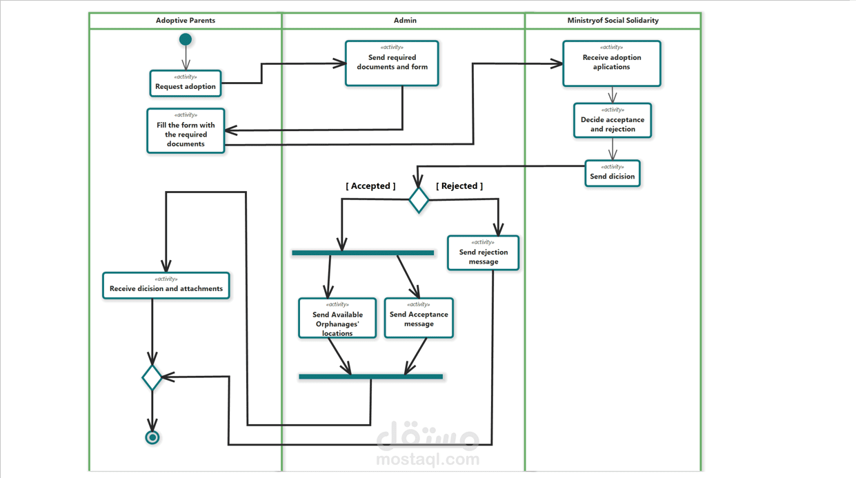
Additionally, the system will enhance communication by providing a structured process for adoptive parents. It will facilitate their initial contact with the Ministry of Social Solidarity to obtain approval and necessary documentation. Once approved, the system will guide them in identifying which orphanage, across the country, houses a child that meets their adoption criteria. And allow key stakeholders including donors, and job providers to interact directly with the system.

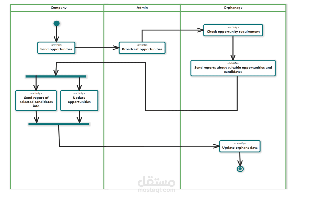
Finally, a dedicated employment module will support older orphans and graduates by connecting them to vocational training, internships, and job opportunities through partnerships with local businesses. By partnering with businesses and training centers, the platform will provide structured programs to help them become self-sufficient.

بطاقة العمل

اسم المستقل
عدد الإعجابات
0
عدد المشاهدات
14
تاريخ الإضافة