تفاصيل العمل

PCB للفيش الذكي (Smart Socket)

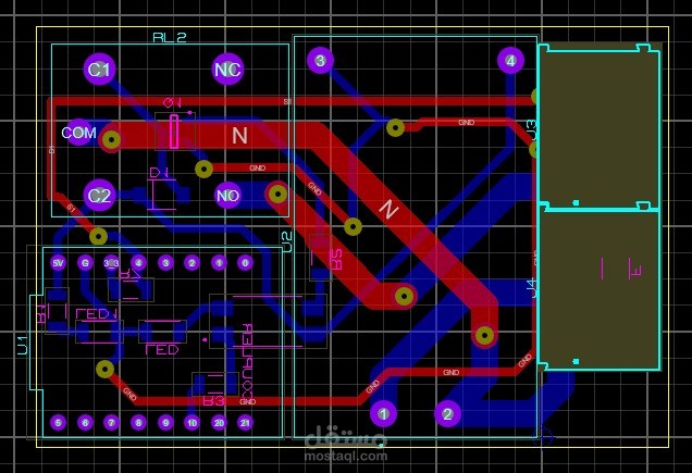
أقدم لك تصميمًا متكاملاً للوحة إلكترونية (PCB) خاصة بالفيش الذكي، قابلة للتحكم عن بُعد عبر الواي فاي (Wi-Fi) أو البلوتوث، مع إمكانية مراقبة استهلاك الطاقة. يشمل العمل:

تصميم الدوائر الإلكترونية (Schematic) باستخدام برنامج احترافي.

رسم اللوحة الإلكترونية (PCB Layout) بمسارات مثالية لتحمل التيار العالي (حتى 16 أمبير).

اختيار المكونات المناسبة من حيث الجودة والتكلفة والتوفر في السوق.

برمجة المعالج الدقيق (Firmware) للتحكم في المرحل (Relay) وقراءة بيانات الاستشعار.

تسليم ملفات جاهزة للتصنيع (Gerber Files) وملف التجميع (BOM).

المخرجات النهائية:

ملفات Gerber جاهزة للطباعة.

قائمة المكونات (BOM) بأرقام القطع.

ملف التجميع (Pick and Place) إن وجد.

كود المصدر (Firmware) مع التوثيق.

تقرير فني يشرح طريقة العمل والتوصيلات.

----------------------------------------------------------------------------------------------------------------

وصف تقني لمشروع Smart Socket PCB

المنصة المستهدفة:

معالج دقيق مزدوج النواة ESP32-S3 أو ESP8266 (حسب متطلبات العميل) يدعم الواي فاي والبلوتوث.

المكونات الرئيسية للوحة:

وحدة التحكم: ESP32-C3 أو ESP8266 مع دائرة إعادة ضبط (Reset) وبرمجة (Programming) عبر USB-C.

التحكم في الحمل: مرحل (Relay) 16A / 250V AC مع دارة عزل ضوئي (Optocoupler) لفصل الجهد العالي عن الجهد المنخفض.

مصدر الطاقة: دائرة طاقة معزولة (Isolated Power Supply) تحول 220V AC إلى 5V DC و 3.3V DC لتغذية المعالج والمستشعرات.

قياس الطاقة: دائرة قياس تيار وجهد باستخدام شريحة متخصصة مثل HLW8032 أو BL0937 أو ACS712 (حسب الدقة المطلوبة) لحساب الاستهلاك (الطاقة الفعالة، التيار، الجهد، معامل القدرة).

مؤشرات: LED لحالة الواي فاي، وحالة التحميل (Relay On/Off).

مفاتيح: زر ضغط (Push Button) للتحكم اليدوي المحلي.

الحماية: دوائر حماية من زيادة التيار (Fuse) ومانعات الصواعق (MOV) لدائرة الدخل.

البرمجة (Firmware):

بيئة التطوير: Arduino IDE أو ESP-IDF.

بروتوكولات الاتصال: MQTT أو HTTP REST API للتواصل مع خوادم إنترنت الأشياء (IoT).

التكامل السحابي: دعم منصات مثل AWS IoT، Google Cloud IoT، أو Home Assistant (MQTT auto-discovery).

ميزات إضافية: إدارة الطاقة (Power Management)، وضع النوم العميق (Deep Sleep) لتوفير الاستهلاك، تحديث البرامج عن بُعد (OTA - Over The Air).

التصميم الميكانيكي (اختياري - تكامل مع SolidWorks):

يمكنني أيضًا تصميم الهيكل الخارجي (Enclosure) للفيش الذكي باستخدام SolidWorks، مع مراعاة فتحات التهوية، مكان الزر، مكان الـ USB، وتثبيت اللوحة الإلكترونية بداخله بشكل آمن، جاهز للطباعة ثلاثية الأبعاد أو قوالب الحقن.

----------------------------------------------------------------------------------------------------------------------------

قائمة التسليمات (Deliverables)

الملف الوصف

Schematic PDF مخطط الدائرة الكهربائية الكامل

PCB Layout (Gerber) ملفات التصنيع للوحة الإلكترونية

BOM (Bill of Materials) قائمة المكونات مع أرقام القطع والموردين

Firmware Source Code كود المصدر الكامل مع ملفات المكتبات

Documentation شرح توصيلات اللوحة، طريقة البرمجة، واختبار الوظائف

3D Model (اختياري) تصميم الهيكل الخارجي باستخدام SolidWorks

ملاحظات إضافية للعميل

"هذا المشروع يتطلب خبرة في التعامل مع الجهد العالي (220V AC) لضمان السلامة الكهربائية وعزل الدوائر بشكل صحيح. أنا كمهندس ميكاترونكس أضمن لك تصميمًا آمنًا ومعزولًا حراريًا وكهربائيًا، مع إمكانية دمج التصميم الميكانيكي والبرمجي في حزمة واحدة."

بطاقة العمل

اسم المستقل
عدد الإعجابات
0
عدد المشاهدات
2
تاريخ الإضافة
تاريخ الإنجاز
المهارات