تفاصيل العمل

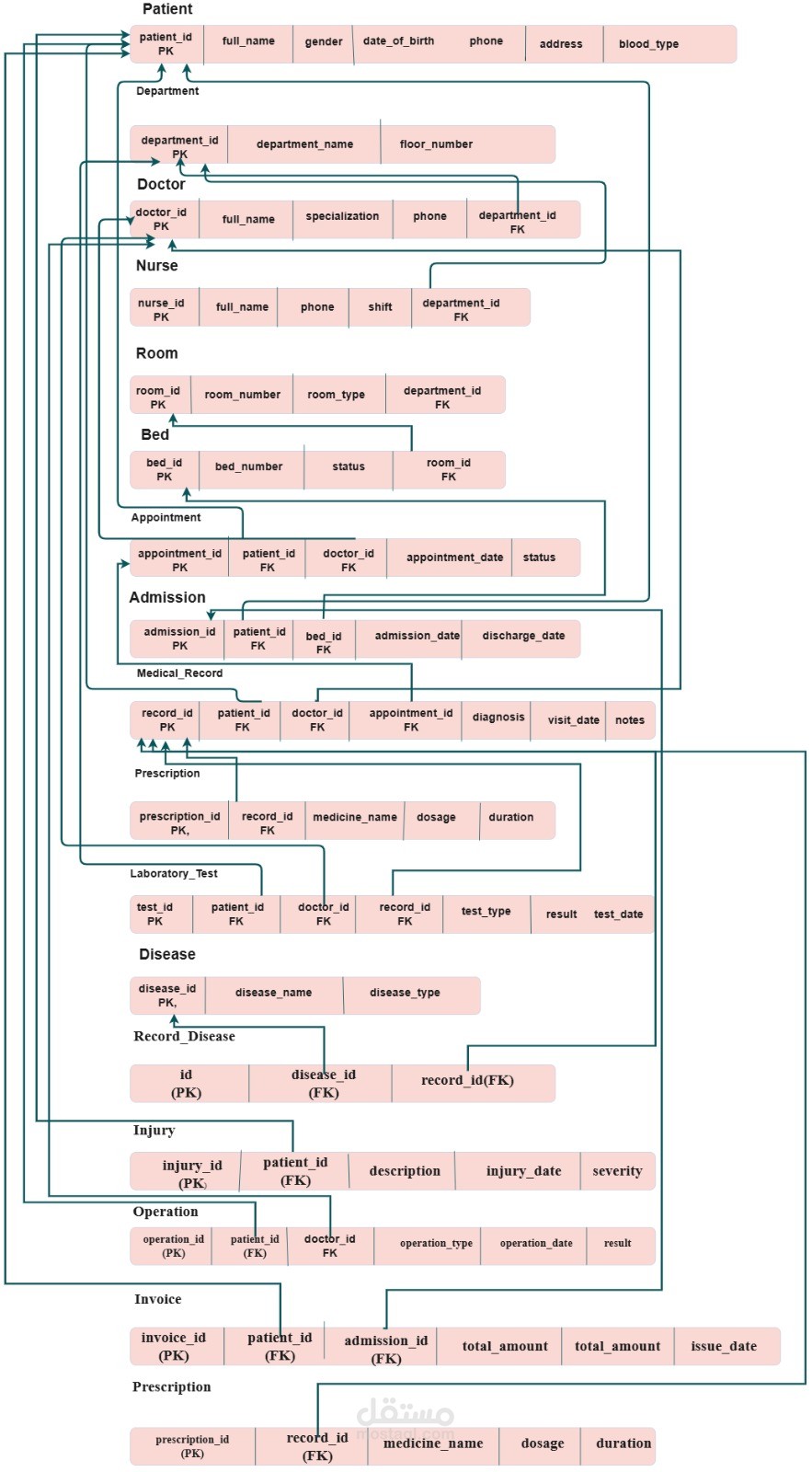
مشروع Hospital Management System عبارة عن نظام لإدارة المستشفيات بشكل كامل، بيتيح:

إدارة المرضى: تسجيل بياناتهم ومتابعة حالاتهم.

إدارة الأطباء: تسجيل معلومات الأطباء وجدولة المواعيد.

إدارة المواعيد: تنظيم مواعيد المرضى مع الأطباء بسهولة.

إدارة الفواتير والمدفوعات.

تقارير شاملة عن المرضى، الأطباء، والإيرادات.

الأدوات المستخدمة (Technologies Used):

لغة البرمجة: Python

واجهة المستخدم: Tkinter / GUI (أو حسب اللي موجود بالكود)

قاعدة البيانات: SQLite (أو أي قاعدة بيانات مستخدمة)

مكتبات إضافية: أي مكتبات مستخدمة في المشروع (مثلاً pandas, matplotlib لو فيه رسومات)

ملفات مرفقة

بطاقة العمل

اسم المستقل
عدد الإعجابات
0
عدد المشاهدات
8
تاريخ الإضافة
تاريخ الإنجاز
المهارات