تفاصيل العمل

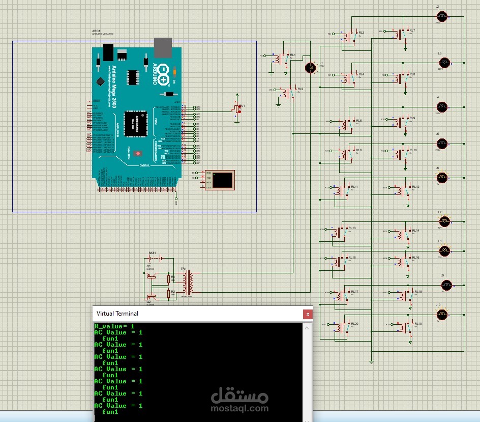
مشروع يقوم بتوزيع الاحمال الكهربائية بدون تدخل بشري عن طريق الدمج ما بين الكهرباء العامة مع الواح الطاقة الشمسية و البطاريات او المولدات كما يقوم المشروع بتشغيل ما يناسب الاحمال المتوفره في حالات وجود الكهرباء و ايضا في حاله انقطاعها كمصدر رئيسي

بطاقة العمل

اسم المستقل
عدد الإعجابات
0
عدد المشاهدات
7
تاريخ الإضافة
تاريخ الإنجاز
المهارات