تفاصيل العمل

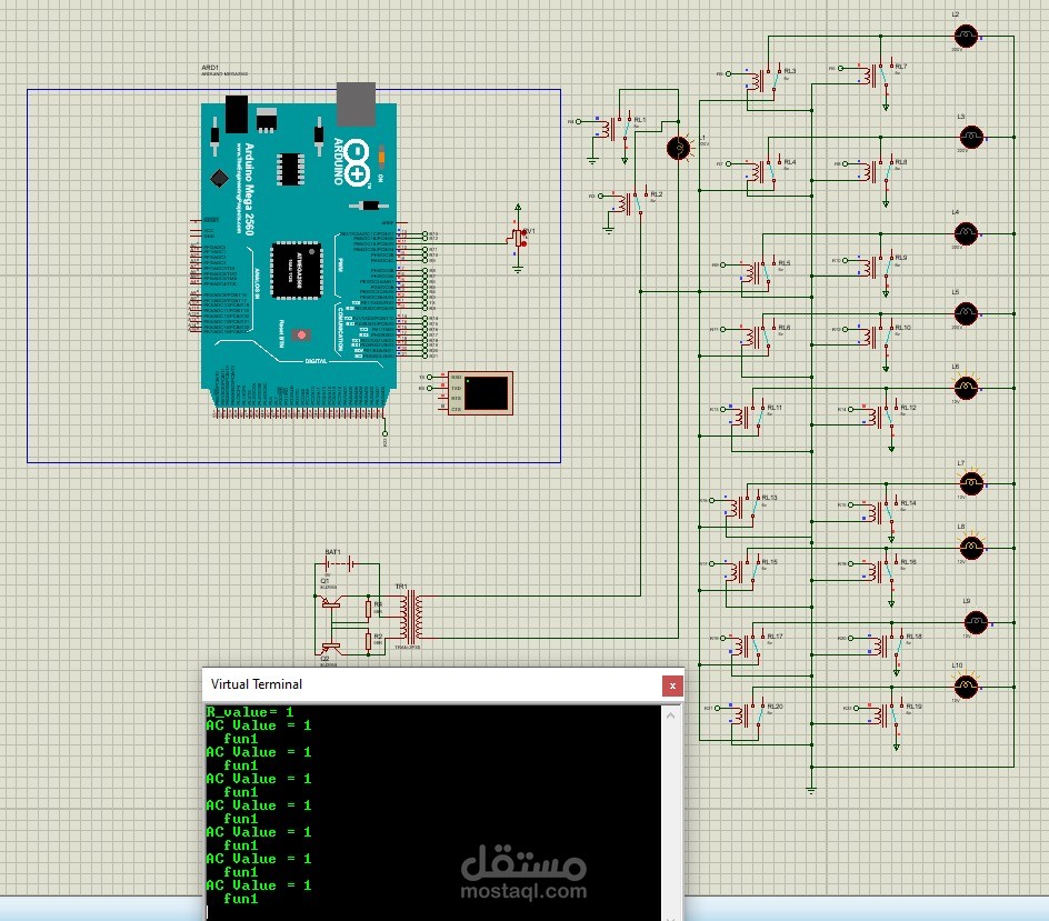
مشروع رى ذكى للتربة بتقنيات انترنت الاشياء باستخدام ESP32 وهو المتحكم الذكي للمشروع بالاضافه الى استخدام حساسات للتربة و حساسات للحركة و رطوبة الجو و درجات الحراره و حساس لتحديد مستوي الماء في الخزان

بطاقة العمل

اسم المستقل
عدد الإعجابات
0
عدد المشاهدات
4
تاريخ الإضافة
تاريخ الإنجاز
المهارات