تفاصيل العمل

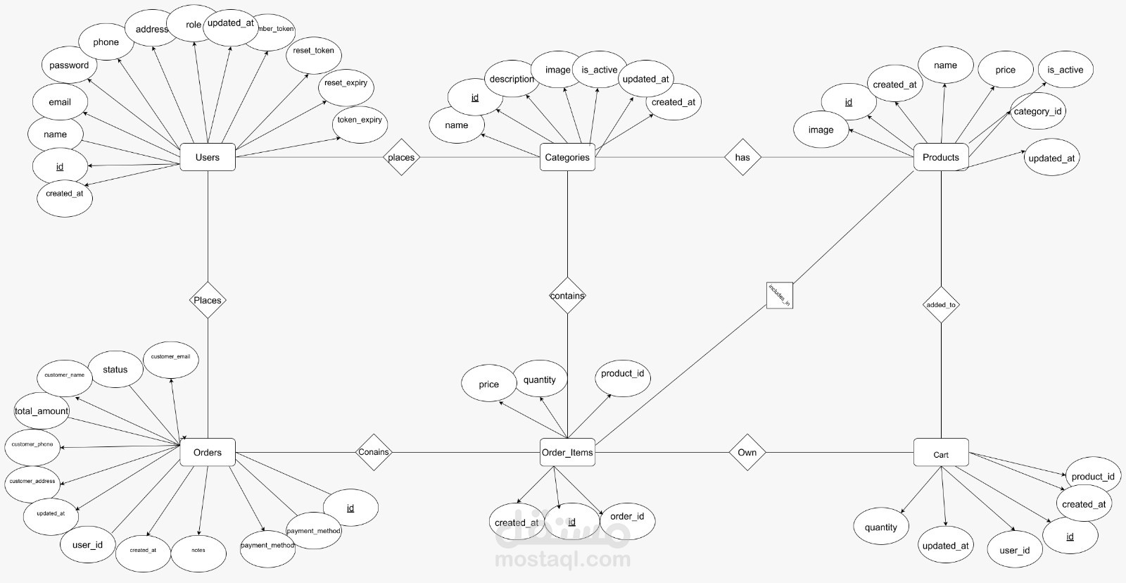
مشروع FoodieExpress هو موقع ويب لطلب الطعام عبر الإنترنت يتيح للمستخدمين تصفح المطاعم وقوائم الطعام بسهولة، واختيار الوجبات وإضافتها إلى سلة الطلبات ثم إتمام عملية الطلب بشكل سريع. يركز المشروع على تقديم تجربة مستخدم بسيطة وسلسة مع تنظيم بيانات المطاعم والطلبات بكفاءة.

يساعد النظام المستخدمين على استعراض الوجبات وإدارة الطلبات بسهولة، ويعكس مهارات في تطوير مواقع الويب وتصميم قواعد البيانات وبناء أنظمة عملية قابلة للاستخدام.

بطاقة العمل

اسم المستقل
عدد الإعجابات
1
عدد المشاهدات
5
تاريخ الإضافة
تاريخ الإنجاز
المهارات