Smart Hotel Management System – System Analysis & Documentation

تفاصيل العمل

تم إعداد وثيقة تحليل وتصميم كاملة لنظام Smart Hotel Management System تهدف إلى توضيح جميع مراحل تحليل النظام قبل تطويره.

تتضمن الوثيقة تحليل المشكلة، تحديد متطلبات النظام، وتصميم النماذج المختلفة التي تساعد في بناء نظام إدارة فنادق ذكي يعتمد على الحجز الإلكتروني وإدارة الغرف والعملاء.

محتويات الوثيقة

System Overview

Problem Statement

Functional & Non-Functional Requirements

System Architecture

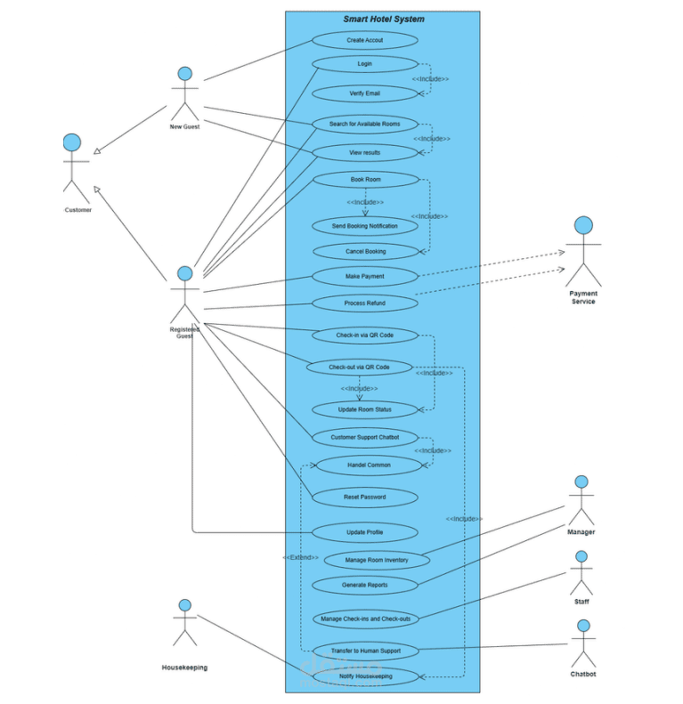
Use Case Diagrams

Data Flow Diagrams (DFD)

Activity Diagrams

ER Diagram

Database Design

تم تصميم قاعدة البيانات باستخدام SQLite بينما يعتمد النظام في تطويره على إطار العمل Django.

الهدف من المشروع

تحليل وتصميم نظام إدارة فنادق ذكي يدعم:

الحجز الإلكتروني الفوري

إدارة الغرف والعملاء

الدفع الإلكتروني

تسجيل الدخول والتحقق

تقارير الإدارة

ملفات مرفقة

بطاقة العمل

اسم المستقل
عدد الإعجابات
0
عدد المشاهدات
2
تاريخ الإضافة
المهارات