تصميم ERD وتنظيم العلاقات بين الجداول لقاعدة بيانات

تفاصيل العمل

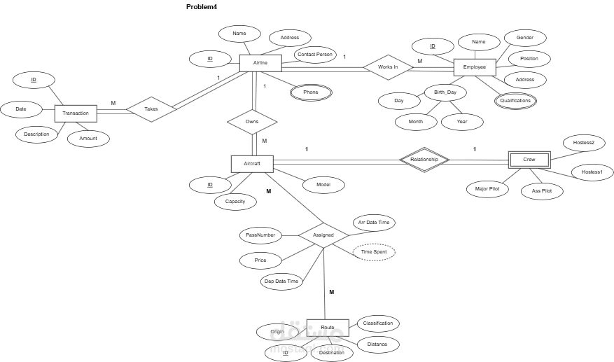
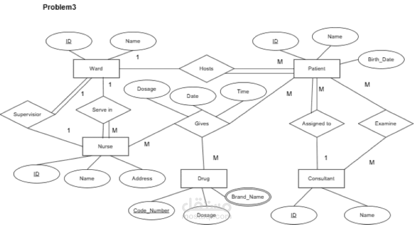
في هذا المشروع قمت بتحليل مجموعة من البيانات التي تحتوي على عدة جداول غير منظمة، مما كان يصعب فهم العلاقات بينها وكتابة استعلامات SQL دقيقة.

بدأت بدراسة هيكل البيانات وتحديد الكيانات الأساسية، ثم قمت بتصميم مخطط ERD (Entity Relationship Diagram) يوضح الجداول والعلاقات بينها بشكل منظم. كما قمت بتحديد المفاتيح الأساسية والخارجية وإنشاء خريطة واضحة للعلاقات بين الجداول.

ساهم هذا العمل في توضيح بنية قاعدة البيانات بشكل كامل، مما يسهل كتابة استعلامات SQL بشكل صحيح وإدارة البيانات بكفاءة.

الأدوات المستخدمة:

SQL – Database Design – ERD – Data Modeling

النتيجة:

إنشاء مخطط واضح للعلاقات بين الجداول يساعد على فهم قاعدة البيانات وتنظيمها وتسهيل كتابة الاستعلامات.

بطاقة العمل

اسم المستقل
عدد الإعجابات
0
عدد المشاهدات
6
تاريخ الإضافة
المهارات