تفاصيل العمل

Masaar هي منصة تعليمية تعتمد على أسلوب التعلم المُحفَّز بالألعاب (Gamified Learning) وتهدف إلى زيادة تفاعل المستخدمين وتحسين معدلات إكمال الدورات. الفكرة الأساسية من المنصة هي تحويل تجربة التعلم من مجرد مشاهدة دروس بشكل تقليدي إلى رحلة تعليمية تفاعلية ومحفزة.

تعتمد المنصة على تقسيم المحتوى التعليمي إلى دروس ووحدات صغيرة (Modular Lessons) مع خارطة تعلم واضحة (Learning Roadmap) تساعد المستخدم على متابعة تقدمه خطوة بخطوة. كما توفر المنصة دعمًا بالذكاء الاصطناعي لمساعدة المستخدمين في فهم المحتوى والإجابة على استفساراتهم أثناء التعلم.

في دراسة الحالة هذه، قمت باستكشاف تجربة المستخدم الكاملة بداية من مرحلة البحث وفهم احتياجات المستخدمين، مرورًا بتحديد المشكلات التي تواجه المتعلمين في المنصات التقليدية مثل انخفاض التفاعل وصعوبة الاستمرار في الدورات، ثم العمل على تقديم حلول تصميمية تساعد على جعل التعلم أكثر تنظيمًا وتحفيزًا.

يشمل المشروع مراحل عملية تصميم تجربة المستخدم (UX Process) مثل:

* البحث وفهم المستخدمين وسلوك التعلم لديهم.

* تحديد المشكلات والفرص لتحسين تجربة التعلم.

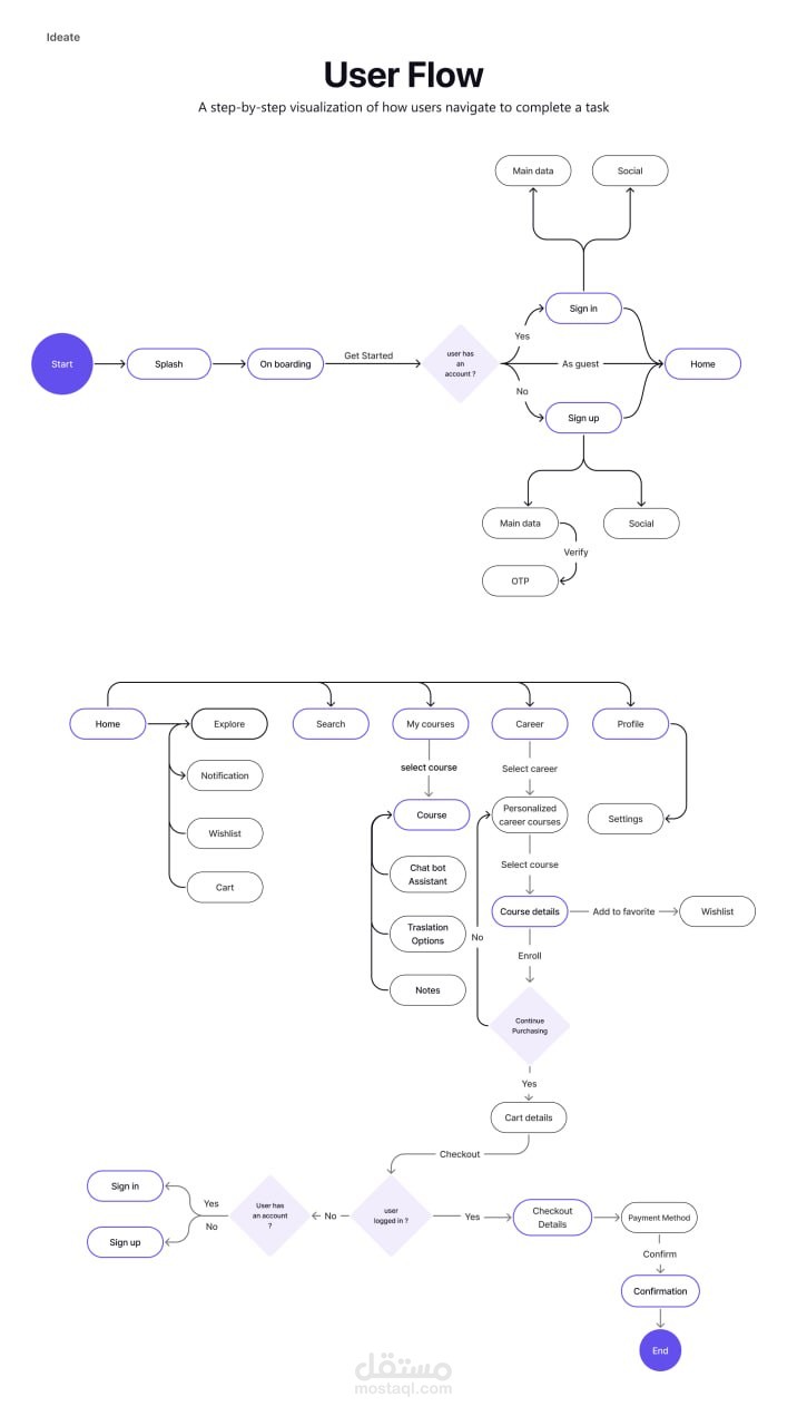
* تصميم هيكل المنصة وتدفق المستخدم (User Flow).

* إنشاء Wireframes لتنظيم المحتوى والواجهات.

* تصميم واجهات نهائية (High-Fidelity UI) تعكس تجربة تعليمية واضحة وسهلة الاستخدام.

الهدف من المشروع هو تقديم تجربة تعلم رقمية تشجع المستخدمين على الاستمرار في التعلم من خلال التفاعل، التقدم التدريجي، والشعور بالإنجاز أثناء الرحلة التعليمية.

بطاقة العمل

اسم المستقل
عدد الإعجابات
0
عدد المشاهدات
5
تاريخ الإضافة
تاريخ الإنجاز
المهارات