تفاصيل العمل

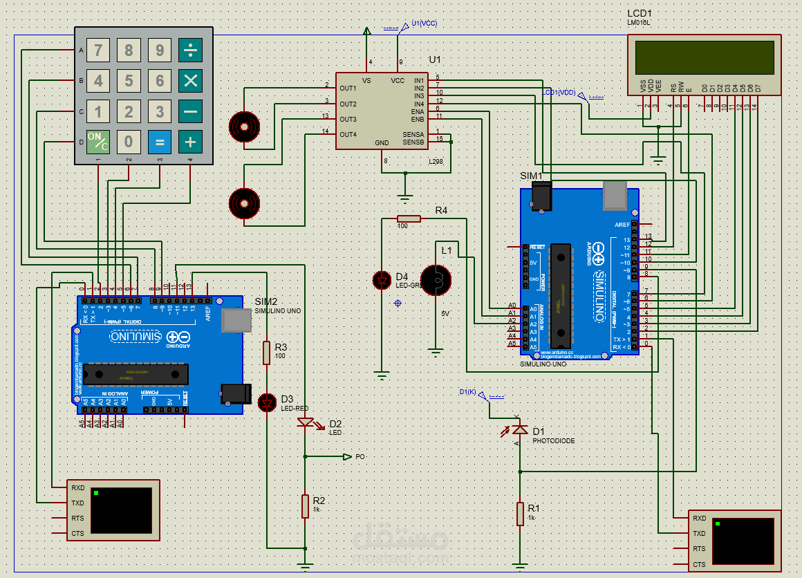
تصميم وتنفيذ نظام اتصال باستخدام تقنية Li-Fi (Light Fidelity)، وهي تقنية اتصال لاسلكي حديثة تعتمد على الضوء لنقل البيانات بدلاً من الترددات الراديوية التقليدية مثل Wi-Fi أو Bluetooth.

يهدف هذا المشروع إلى بناء نظام يتيح التواصل والتحكم بين وحدة إرسال (Transmitter) ووحدة استقبال (Receiver) باستخدام إضاءة LED، مما يوفر اتصالًا سريعًا وآمنًا داخل نفس البيئة.

تعتمد تقنية Li-Fi على تعديل شدة إضاءة مصابيح LED بسرعات عالية جدًا لنقل البيانات، حيث يتم استقبال هذه الإشارات الضوئية بواسطة مستشعر ضوئي (Photodetector) يقوم بتحويلها مرة أخرى إلى بيانات يمكن معالجتها إلكترونيًا.

هذه التقنية توفر مستوى أمان وخصوصية أعلى مقارنة بالتقنيات اللاسلكية التقليدية، لأن إشارات الضوء لا تستطيع اختراق الجدران، وبالتالي تبقى البيانات داخل نطاق المكان نفسه.

مميزات النظام:

إنشاء اتصال لاسلكي باستخدام الضوء (Li-Fi).

التحكم في الأجهزة الإلكترونية عن بُعد.

سرعة نقل بيانات عالية داخل نفس الغرفة.

أمان وخصوصية مرتفعة مقارنة بتقنيات Wi-Fi وBluetooth.

استهلاك منخفض للطاقة باستخدام مصابيح LED.

1 => turn on motor1 تشغيل محرك 1

2 => turn off motor1 ايقاف محرك 1

3 => turn on motor2 تشغيل محرك 2

4 => turn off motor2 ايقاف محرك 2

5 => turn on lamp تشغيل المصباح

6 => turn off lamp ايقاف المصباح

7 => turn on lamp تشغيل مصباح 2

8 => turn off lamp ايقاف مصباح 2

(+) => increase speed motor1 زيادة سرعه المحرك 1

(-) => decrease speed motor1 تقليل سرعه المحرك 1

(*) => increase speed motor2 زيادة سرعه المحرك 2

(/) => decrease speed motor2 تقليل سرعه المحرك 2

ذا كنت تبحث عن حل مبتكر للاتصال أو التحكم باستخدام تقنية Li-Fi، يمكنني مساعدتك في تصميم وتنفيذ النظام بما يناسب مشروعك أو بحثك الأكاديمي.

بطاقة العمل

اسم المستقل
عدد الإعجابات
1
عدد المشاهدات
8
تاريخ الإضافة
المهارات