تفاصيل العمل

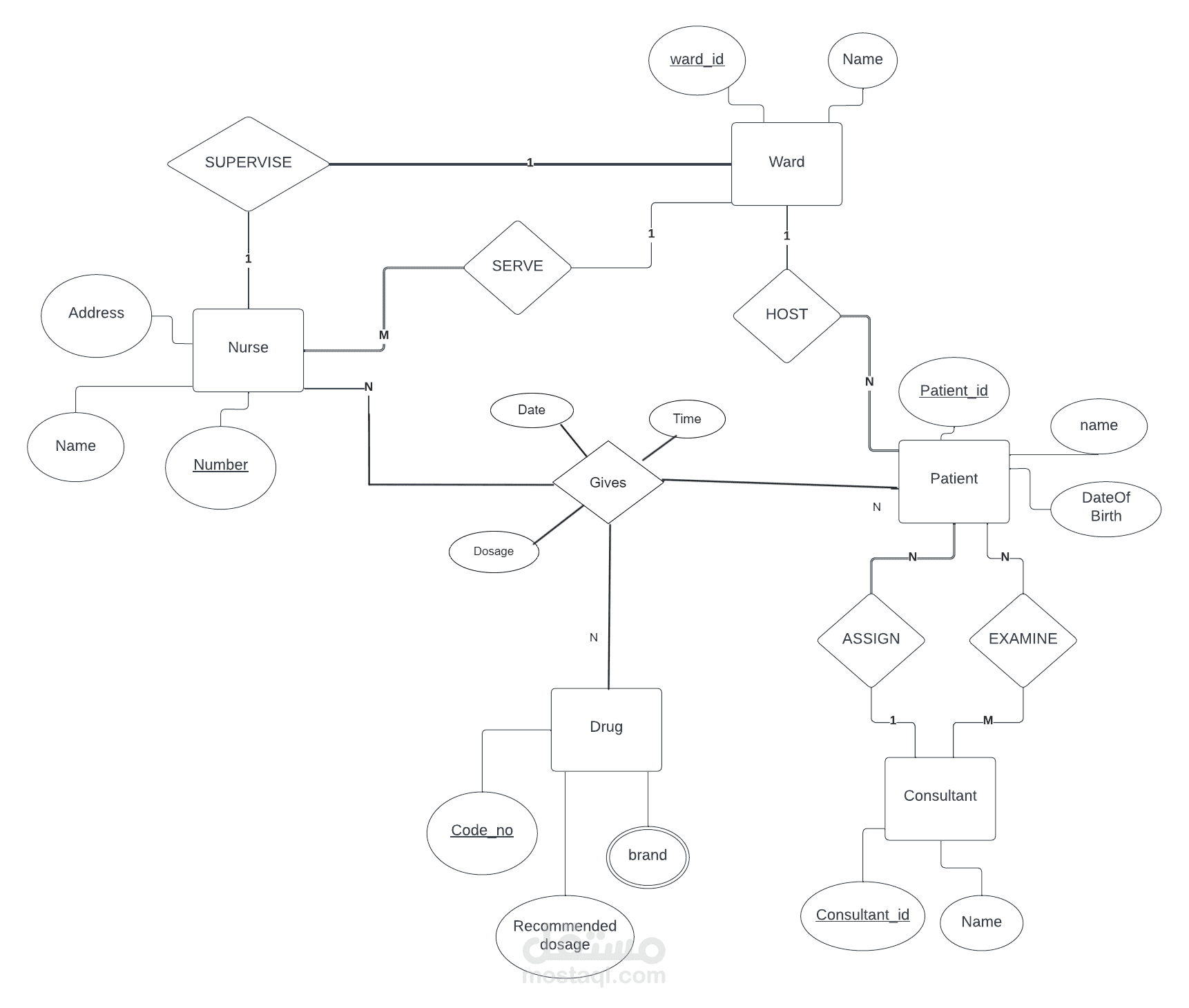
توضح الصورة المرفقة هيكلة قاعدة البيانات وتظهر الحلول المنطقية للعلاقات المعقدة المذكورة في المتطلبات:

العلاقة الثلاثية (Drug Administration): تم إنشاء جدول وسيط (Transaction Table) يربط بين الممرضة، المريض، والدواء لتسجيل تاريخ ووقت الجرعة بدقة، بدلاً من علاقة مباشرة غير دقيقة.

الفصل بين مهام الاستشاريين: يظهر الرسم علاقتين منفصلتين بين المريض والاستشاري؛ علاقة (One-to-Many) للاستشاري المسؤول، وجدول وسيط لعلاقة (Many-to-Many) للفحص العام.

إدارة التمريض: توضيح العلاقة المزدوجة بين الممرضة والعنبر (علاقة إشراف 1:1، وعلاقة عمل 1:N).

تعدد الأسماء التجارية: معالجة الـ Multi-valued Attribute للأدوية بجدول منفصل (Drug_Brand_Name) لضمان الـ Normalization."

بطاقة العمل

اسم المستقل
عدد الإعجابات
0
عدد المشاهدات
4
تاريخ الإضافة
تاريخ الإنجاز