تفاصيل العمل

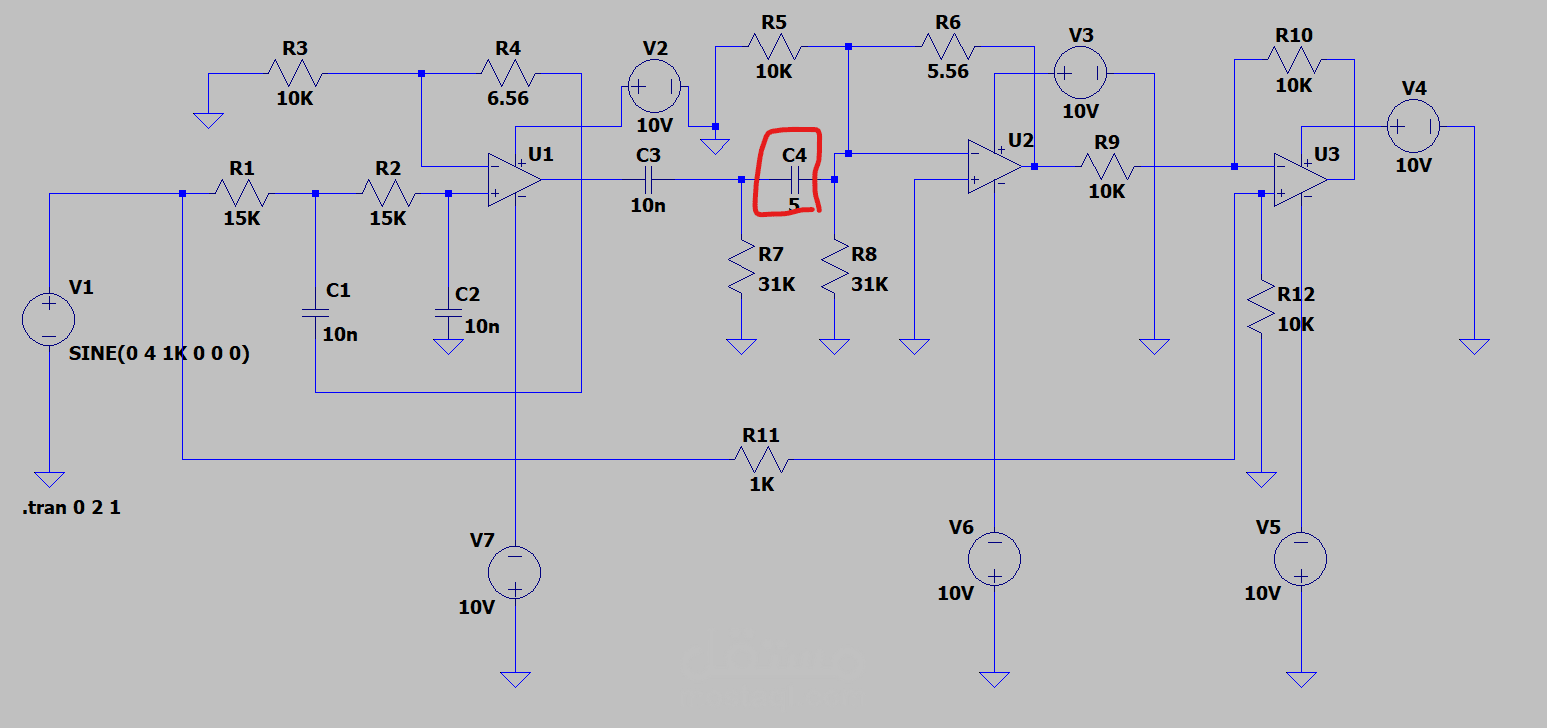
An innovative diagnostic framework that integrates Machine Learning with electronic circuit analysis to automate fault detection. The system specifically monitors an Active Bandpass Filter to identify component degradation in real-time.

Key Technical Achievements:

Hybrid Simulation: Utilized LTspice and Proteus for high-fidelity signal generation, simulating both "Healthy" and "Faulty" states by inducing parametric shifts (e.g., degrading Capacitor C4 from 10nF to 5nF).

AI Engine Development: Developed a Python-based analysis engine using libraries like scikit-learn and pandas to classify circuit conditions based on captured signal data.

Predictive Maintenance: The model effectively distinguishes between optimal performance and signal distortion/clipping, facilitating automated hardware diagnostics and predictive maintenance.

Data Visualization: Integrated matplotlib to generate time-domain signal comparisons, proving the model's accuracy in detecting subtle amplitude shifts and frequency response changes.

Technical Stack:

Programming: Python (NumPy, Pandas, Scikit-learn).

Simulation Tools: LTspice, Proteus Professional.

Concepts: Signal Processing, Supervised Learning, Active Filter Design.

ملفات مرفقة

بطاقة العمل

اسم المستقل
عدد الإعجابات
0
عدد المشاهدات
16
تاريخ الإضافة
تاريخ الإنجاز