تفاصيل العمل

المشروع عبارة عن تحليل بيانات Olympic Games خلال الفترة من 1924 حتى 2016 باستخدام Python، بهدف دراسة تطور الأداء الرياضي عالميًا واستخراج مؤشرات وإحصائيات تدعم فهم هيمنة الدول، نمو المشاركة، والتحولات التاريخية في المنافسات الرياضية.

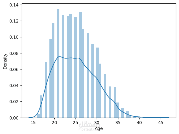
تم تنفيذ تحليل استكشافي شامل للبيانات (EDA) شمل تنظيف البيانات ومعالجة القيم المفقودة وتحليل المتغيرات الديموغرافية والرياضية. كما تم إنشاء مجموعة من الرسوم البيانية التوضيحية (Data Visualization) لعرض تطور عدد الدول واللاعبين عبر السنوات، توزيع الميداليات حسب الدولة والفترة الزمنية، مقارنة مشاركة الرجال والسيدات ونسبة النمو عبر العقود، وتحليل أكثر الرياضات تحقيقًا للميداليات.

يتضمن المشروع أيضًا دراسة متوسط أعمار اللاعبين وتأثير العمر على احتمالية الفوز، تحليل كفاءة الدول (عدد الميداليات مقارنة بعدد المشاركين)، بالإضافة إلى دراسة العلاقة بين عدد المشاركات السابقة للرياضيين وحجم الإنجاز الرياضي.

التحليل تم باستخدام مكتبات Python مثل Pandas وNumPy وMatplotlib وSeaborn.

بطاقة العمل

اسم المستقل
عدد الإعجابات
0
عدد المشاهدات
7
تاريخ الإضافة
تاريخ الإنجاز
المهارات