تفاصيل العمل

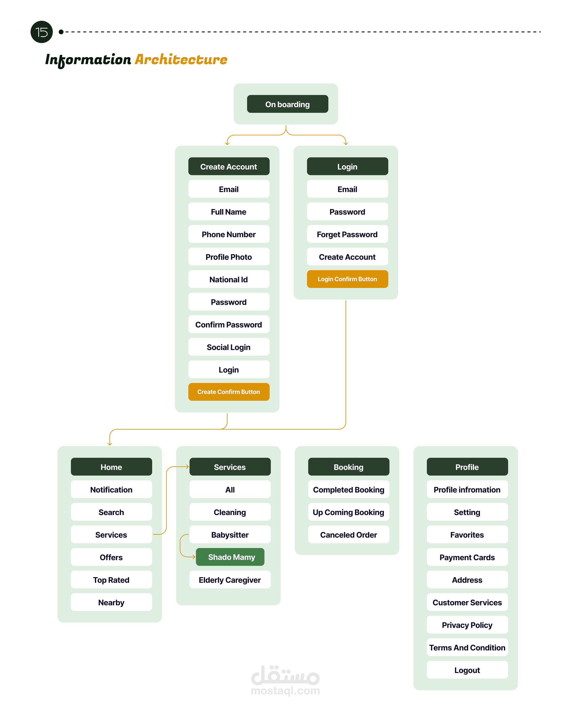
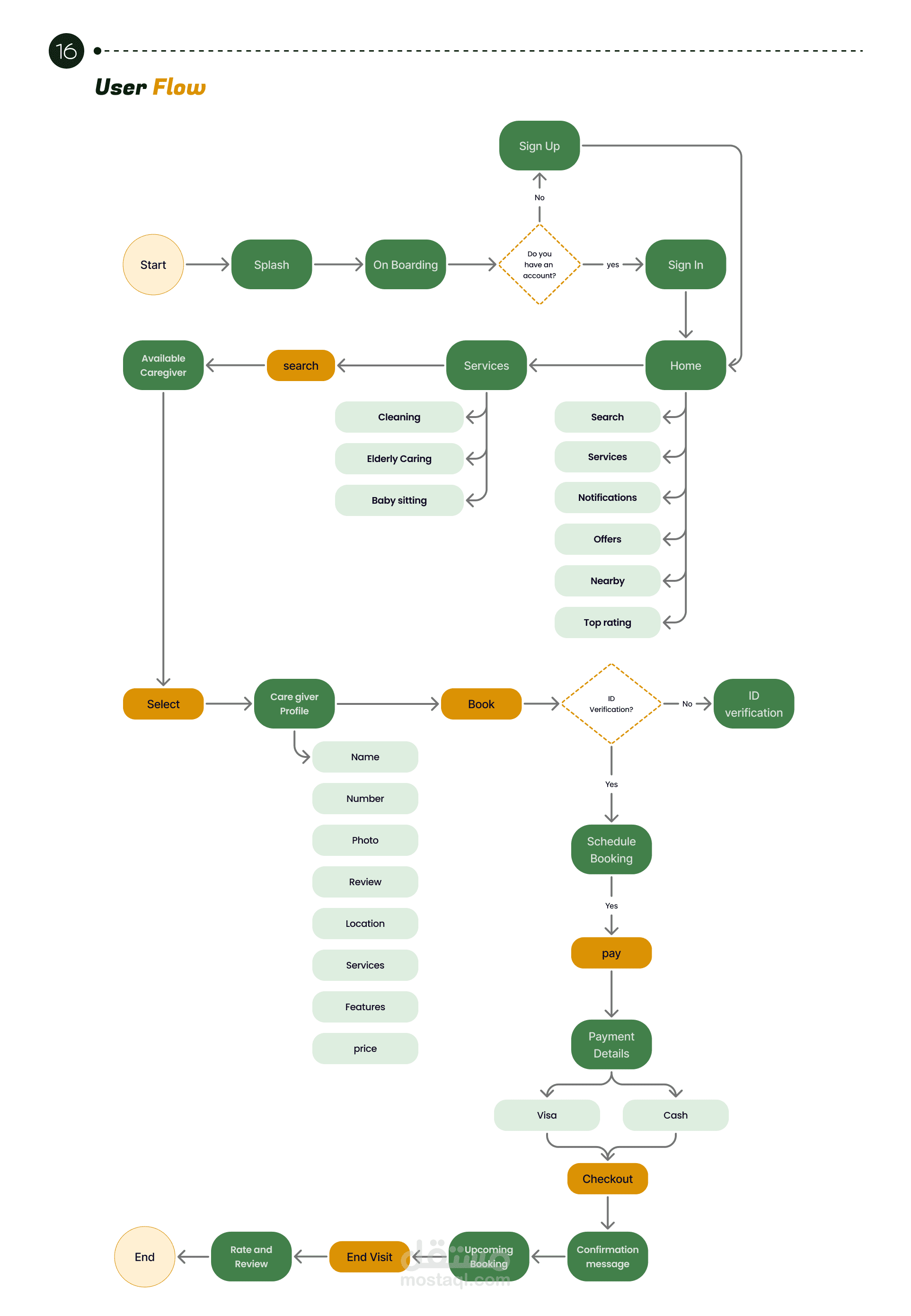
تصميم تطبيق "الدادة دودي" لتقديم خدمات منزلية تشمل التنظيف، جليسة الأطفال، ورعاية كبار السن. يهدف التطبيق إلى تسهيل عملية حجز الخدمات بطريقة سريعة وآمنة مع بناء الثقة بين المستخدم ومقدم الخدمة.

عملت ضمن فريق على تنفيذ عملية UX Research كاملة بدايةً من فهم احتياجات المستخدمين، تحليل السوق والمنافسين، وصولًا إلى تحديد أهم الخصائص المطلوبة داخل التطبيق. كما شاركت في إجراء Usability Testing لتحسين تجربة الاستخدام وضمان سهولة التنقل داخل التطبيق.

تم تصميم الواجهات باستخدام Figma مع التركيز على البساطة، الوضوح، وسهولة إتمام عملية الحجز.

دوري: UX Research + UI Design

العمل ضمن فريق

الأدوات: Figma

النوع: Mobile App Design

بطاقة العمل

اسم المستقل
عدد الإعجابات
0
عدد المشاهدات
8
تاريخ الإضافة
تاريخ الإنجاز
المهارات