تفاصيل العمل

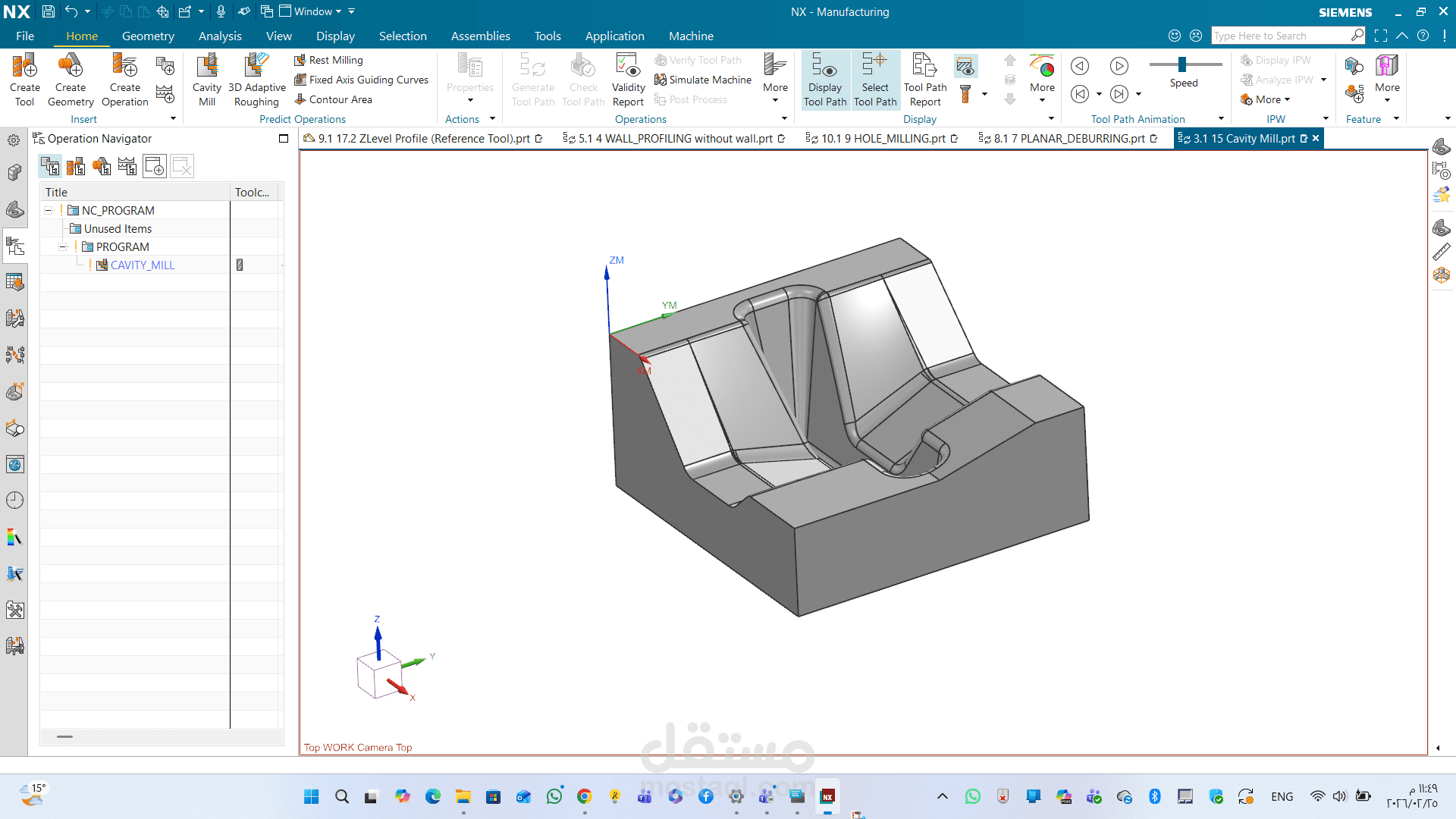
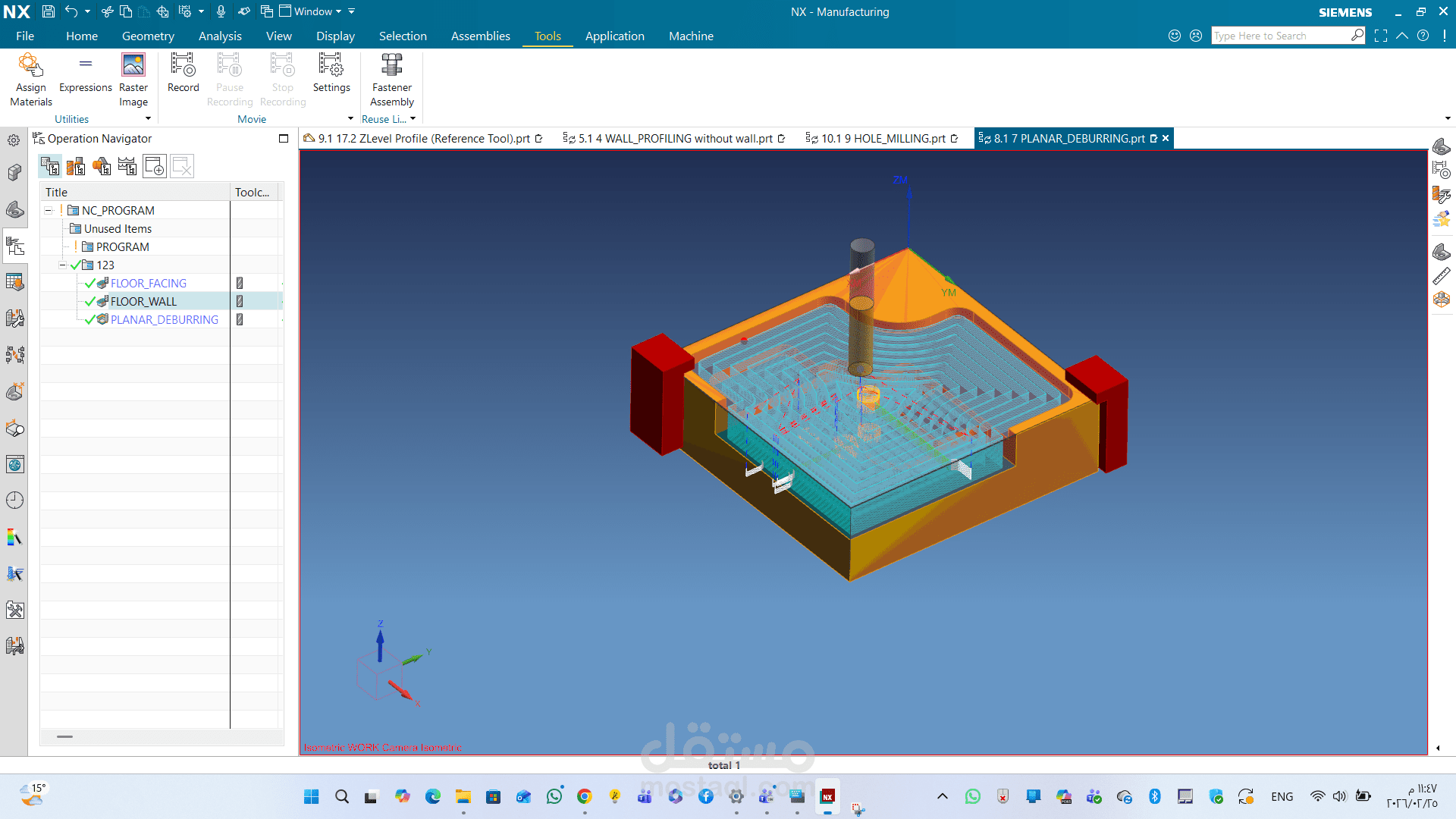
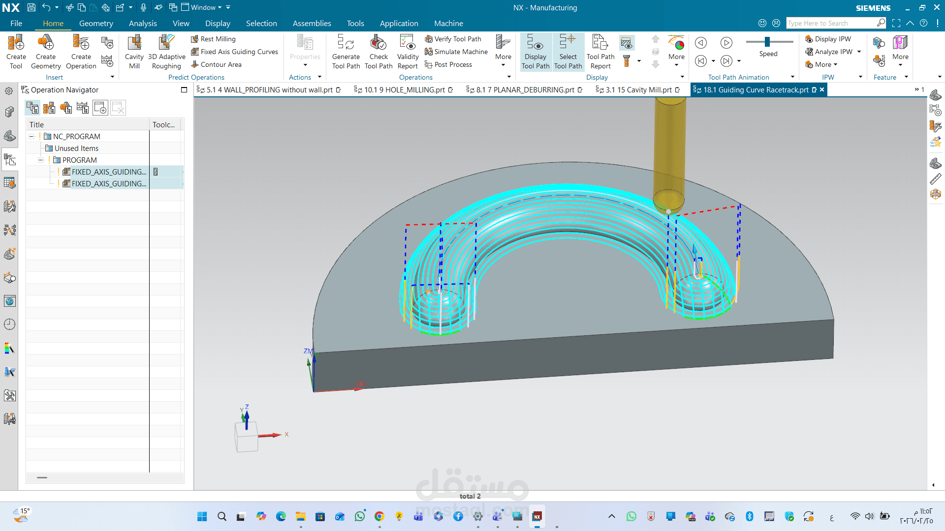
برمجة ماكينات CNC Milling (3 & 4 Axis)

إعداد عمليات Turning باستخدام NX CAM

إنشاء وتحسين Toolpaths باحتراف

ضبط Cutting Parameters لتحقيق أفضل أداء

محاكاة التشغيل (Simulation) واكتشاف التصادمات قبل التنفيذ

تصدير ملفات G-code جاهزة للتشغيل

باستخدام:

Siemens NX (NX CAD/CAM)

ملفات مرفقة

بطاقة العمل

اسم المستقل
عدد الإعجابات
0
عدد المشاهدات
3
تاريخ الإضافة
المهارات